Все для переделки шуруповерта на литий с АлиЭкспресс
Все для переделки шуруповерта с NiCd на Li-Ion с AliExpress. В топике краткое руководство и ссылки на все необходимые компоненты.

1) Плата BMS защиты
Нужна для защиты аккумуляторов от переразряда, перезаряда, чрезмерно высокого тока и короткого замыкания (КЗ).
Определяемся с выбором. Если шурик на 12V, покупаем 3S BMS, если на 14V, то 4S BMS. Вообще рекомендую сразу же переделывать на 4S, т.к. и мощность вырастет и будет более полно использоваться батарея. Плата BMS в таком случае обязательна, иначе убьете батарею за пару месяцев! Оптимальный ток защиты по току 30-40А.
Плата 3S BMS:

Ссылка на товар — ЗДЕСЬ
Ссылка на товар — ЗДЕСЬ
Более тысячи заказов, отслеживается.
Плата 4S BMS:

Ссылка на товар (на 30А) — ЗДЕСЬ
Ссылка на товар (на 40А) — ЗДЕСЬ
Ссылка на товар (на 40А) — ЗДЕСЬ
2) Высокотоковые аккумуляторы
Необходимы хорошие банки с токоотдачей не мене 15А. Идеально подходят по соотношению цена/качество LG HE4 2500mah (желтые «бананы»), Samsung 25R 2500mah, Samsung 30Q 3000mah и LG HG4 3000mah («шоколадки»). Для шурика пойдут и перепаковки под брендом Liitokala, Varikore и прочие.
LG HG4 3000mah — ЗДЕСЬ
LG HG4 3000mah с приваренными контактами — ЗДЕСЬ
Еще один вариант с приваренными контактами — ЗДЕСЬ
Samsung 25R — ЗДЕСЬ
Samsung 30Q — ЗДЕСЬ
Более нескольких тысяч заказов везде, нормальное качество.
3) Никелевая лента для сварки/пайки
Необходима для соединения аккумуляторов в батарею. Можно использовать и обычный многожильный провод большого сечения, но лента предпочтительнее. Если будете паять, то берите перфорированную ленту!

Ссылка на товар — ЗДЕСЬ
Ссылка на товар — ЗДЕСЬ
Ссылка на товар — ЗДЕСЬ
4) Точечная сварка «на коленке»
Представляет собой два ионистора (суперконденсатора), соединенные параллельно. Заряд высокий, позволяет сваривать намертво. Покупать не менее двух, иначе заряда не хватит для нормальной сварки.

Ссылка на товар — ЗДЕСЬ
Ссылка на товар — ЗДЕСЬ
5) Стабилизатор питания
Можно попробовать заряжать от стандартного зарядного устройства, но с большой долей вероятности балансировка работать не будет. Данная плата позволяет заряжать фиксированным током до 5А (лучше не превышать 2А), подключается после выводов стандартной зарядки.

Ссылка на товар — ЗДЕСЬ
Ссылка на товар — ЗДЕСЬ
Ссылка на товар — ЗДЕСЬ
6) Минивольтметр 0,28 дюймов
Предназначен для контроля заряда. Просто и удобно. Монтируется в батарею.

Ссылка на товар — ЗДЕСЬ
Ссылка на товар — ЗДЕСЬ
Ссылка на товар — ЗДЕСЬ
7) Держатели (холдеры) для 18650 банок
Больше дополнительный аксессуар. Предназначен для защиты банок от КЗ при падениях собранной батареи. Можно просто обмотать банки изолентой, но это менее надежно.

Ссылка на товар — ЗДЕСЬ
Ссылка на товар — ЗДЕСЬ
Ссылка на товар — ЗДЕСЬ
8) Запасной электродвигатель для шурика
На всякий пожарный. Пригодится просто для запаса. Стоит копейки, около 6 баксов. Есть с шестерней и без нее.

Ссылка на товар — ЗДЕСЬ
Ссылка на товар — ЗДЕСЬ
Ссылка на товар — ЗДЕСЬ
9) Качественный припой Kaina
Паять все равно придется, поэтому используйте лучший припой всех времен и народов (без шуток). Сам был удивлен, когда попробовал. С флюсом внутри!

Ссылка на товар — ЗДЕСЬ
Ссылка на товар — ЗДЕСЬ
10) Отдельный балансир
На случай, если кто купил плату БМС без оной. Выравнивает заряд на всех банках.

Ссылка на товар — ЗДЕСЬ
Ссылка на товар — ЗДЕСЬ
11) Многоштырьковый разъем для отдельной зарядки
На случай, если не устраивает встроенный медленный балансир и планируется зарядка от модельной, типа Аймакс, Айчарджер и прочие. рекомендую вывести и раз в пару месяцев балансировать на такой зарядке. Дополнительно купите заглушку за 50 центов, чтобы грязь туда не попадала! Разъем практически не выступает за пределы корпуса.

Ссылка на товар — ЗДЕСЬ
Ссылка на товар — ЗДЕСЬ
Ссылка на товар — ЗДЕСЬ
Пока на этом заканчиваю. Если тема будет интересна, в следующем топике расскажу как все это соединить воедино, плюс пару лайфхаков использования, 😉
Еще интересное:
Подборка автотоваров ЗДЕСЬ
Предыдущая автоподборка ЗДЕСЬ
Еще одна автоподборка ЗДЕСЬ
Предыдущаяподборка автотоваров ЗДЕСЬ
Предыдущие подборки ЗДЕСЬ, ЗДЕСЬи ЗДЕСЬ
Еще одна интересная подборка ЗДЕСЬ и ЗДЕСЬ
Либо смотрите в моем профиле ЗДЕСЬ
Первая часть насадок для электроинструмента ЗДЕСЬ
Вторая часть насадок для электроинструмента ЗДЕСЬ
Третья часть насадок для электроинструмента ЗДЕСЬ
Больше интересных товаров по выгодным ценам смотрите в группе GOODSFM
www.ixbt.com
Переделка 12В шуруповерта с Ni-Cd на Li-ion аккумуляторы

Аккумуляторный инструмент мобильнее и удобнее в использовании по сравнению со своими сетевыми собратьями. Но не надо забывать и о существенном недостатке аккумуляторного инструмента, это как вы сами понимаете недолговечность батарей питания. Покупать отдельно новые аккумуляторы сопоставимо по цене с приобретением нового инструмента.
После четырех лет службы мой первый шуруповерт, а точнее батареи стали терять емкость. Для начала я из двух батарей собрал одну выбрав рабочие «банки», но и этой модернизации хватило ненадолго. Переделывал свой шуруповерт на сетевой — оказалось очень неудобно. Пришлось, купить такой же, но новый 12 вольтовый «Интерскол ДА-12ЭР». Батареи в новом шуруповерте прослужили еще меньше. В итоге два исправных шуруповерта и не одной рабочей батареи.
На просторах интернета много пишут, как решить данную проблему. Предлагается переделать отслужившие свой срок Ni-Cd батареи на Li-ion аккумуляторы типоразмера 18650. На первый взгляд ничего сложного в этом нет. Удаляешь из корпуса старые Ni-Cd батареи и устанавливаешь новые Li-ion. Но оказалось не все так просто. Ниже описано, на что следует обратить внимание при модернизации аккумуляторного инструмента.

Для переделки потребуется:
Начну с литий ионных аккумуляторов 18650. Приобретались на AliExpress.

Номинальное напряжение элементов 18650 — 3,7 В. По заявлению продавца емкость 2600мАч, маркировка ICR18650 26F, габариты 18 на 65 мм.
Преимущества Li-ion батарей перед Ni-Cd — меньшие габариты и вес, при большей емкости, а так же отсутствие так называемого «эффекта памяти». Но у литий ионных батарей есть серьезные недостатки, а именно:
1. Отрицательные температуры резко снижают емкость, что не скажешь про никель кадмиевые батареи. Отсюда вывод – если инструмент часто используется при отрицательных температурах, то замена на Li-ion не решит проблему.
2. Разряд ниже 2,9 — 2,5В и перезаряд выше 4,2В может быть критичным, возможен полный выход из строя. Следовательно, нужна BMS плата для контроля заряда и разряда, если ее не установить, то новые элементы питания быстро выйдут из строя.
В интернете в основном описывают, как переделать 14 вольтовый шуруповерт – он идеально подходит для модернизации. При последовательном соединении четырех элементов 18650 и номинальном напряжении 3,7В. получаем 14,8В. – как раз, что надо, даже при полной зарядке плюс еще 2В это не страшно для электродвигателя. А как быть с 12В инструментом. Возможны два варианта, установить 3 или 4 элемента 18650, если три то вроде бы маловато, особенно при частичном разряде, а если четыре – многовато. Я выбрал четыре и на мой взгляд сделал правильный выбор.
А сейчас про BMS плату, она тоже с AliExpress.

Это так называемая плата контроля заряда, разряда батареи, конкретно в моем случае CF-4S30A-A. Как видно из маркировки рассчитана она для батареи из четырех «банок» 18650 и ток разряда до 30А. Еще в нее встроен так называемый «балансир», который контролирует заряд каждого элемента отдельно и исключает неравномерную зарядку. Для правильной работы платы аккумуляторы для сборки берутся одной емкости и желательно из одной партии.
Вообще в продаже есть великое множество BMS плат с разными характеристиками. На ток ниже 30А брать не советую – плата постоянно будет уходить в защиту и для восстановления работы на некоторые платы нужно кратковременно подать зарядный ток, а для этого нужно вынуть аккумулятор и подключить к зарядному устройству. На плате, которую мы рассматриваем, такого недостатка нет, просто отпускаешь курок шуруповерта и при отсутствии токов короткого замыкания плата включится сама.

Для зарядки переделанного аккумулятора прекрасно подошло родное универсальное зарядное устройство. В последние годы «Интерскол» стал комплектовать свой инструмент универсальными ЗУ.

На фото видно, до какого напряжения BMS плата заряжает мою батарею совместно со штатным зарядным устройством. Напряжение на аккумуляторе после зарядки 14,95В немного выше нужного для 12 вольтового шуруповерта, но это скорее даже лучше. Мой старый шуруповерт стал резвее и мощнее, а опасения что он перегорит, после четырех месяцев использования постепенно развеялись. Вот вроде бы и все основные нюансы, можно приступать к переделке.

Разбираем старую батарею.

Выпаиваем старые банки и оставляем клеммы вместе с термодатчиком. Если удалить и датчик, то при использовании штатного ЗУ оно не включится.

Согласно схеме на фото, спаиваем 18650 элементы в одну батарею. Перемычки между «банками» должны быть выполнены толстым проводом минимум 2,5кв. мм, так как токи при работе шуруповерта большие, а при маленьком сечении резко упадет мощность инструмента. В сети пишут, что паять Li-ion аккумуляторы нельзя так как они боятся перегрева, и рекомендуют соединять при помощи точечной сварки. Паять можно только нужен паяльник по мощней не менее 60 ватт. Самое главное паять надо быстро, чтоб не перегреть сам элемент.
Должно получиться примерно так, чтобы вошло в корпус аккумулятора.

От платы до клеммы провода должны быть гибкие, как можно короче и сечение минимум 2,5 кв. мм.

Всю схему аккуратно помещаем в корпус и фиксируем любым уплотнителем, для предотвращения повреждения деталей.

Для фиксации клеммы просто поместил ее на место и расклинил деревянными клиньями. Осталось только собрать корпус.

Вес стандартного Ni-Cd аккумулятора как видно 558 грамм.

Вес переделанного аккумулятора 376 грамм, следовательно, инструмент стал легче на 182 грамма. В заключении хочу сказать, что данная переделка того стоит. Шуруповерт стал мощнее и заряда хватает намного дольше, чем с родным аккумулятором. Переделывайте, не пожалеете!
Доставка новых самоделок на почтуПолучайте на почту подборку новых самоделок. Никакого спама, только полезные идеи!
*Заполняя форму вы соглашаетесь на обработку персональных данных
Становитесь автором сайта, публикуйте собственные статьи, описания самоделок с оплатой за текст. Подробнее здесь.usamodelkina.ru
Какие аккумуляторы лучше для шуруповерта — подробный обзор
Чтобы узнать какие аккумуляторы лучше для шуруповерта, рассмотрим их типы и характеристики, а также сравним между собой. Это поможет вам выбрать подходящий тип аккумулятора, который сможет выдавать нужную мощность и обеспечивать энергией инструмент долгое время.

Какие аккумуляторы могут использоваться для шуруповертов
Никель-кадмиевые (NiCd)
Этот тип аккумуляторов появился еще в середине ХХ века. В качестве катода в нем выступает гидрат закиси никеля, дополненный графитовым порошком. Чтобы создать движение ионов от катода применяется электролит — гидроксид калия. Последним ключевым элементом выступает анод, который здесь выполнен из гидрата закиси кадмия. Второй вариант исполнения — металлический кадмий, применяемый в виде порошка.

Никель-металлогидридные (NiMh)
Этот тип наиболее часто применяется в пальчиковых аккумуляторах. Они стали разрабатываться в конце 1970-х годов. Основными веществами для накапливания заряда и его отдачи выступают никель-лантан, служащий анодом, и оксид никеля, являющийся ответной стороной — катодом. Передачу ионов обеспечивает гидроксид калия.

Литий-ионные (Li-Ion)
Одно из новых поколений аккумуляторов, впервые появившееся в 1991 г. Их активно начали использовать японские компании по производству радиотехники, и впоследствии удалось нарастить их мощность и применять с электроинструментом.
Именно этот тип задействуется в мобильных телефонах, ноутбуках и электромобилях. Катод и анод у них выполнены из алюминиевой и медной фольги, между которыми установлен сепаратор с перфорацией. Для выброса внутреннего давления может присутствовать клапан.

Сравнение аккумуляторных батарей, используемых для шуруповертов
Коротко рассмотрев типы аккумуляторов давайте сравним их между собой по десяти параметрам, что поможет разобраться какие аккумуляторные батареи лучше для шуруповертов. Сразу предупредим, что абсолютного лидера по всем категориям нет, и нужно обращать внимание на те плюсы, которые пригодятся для конкретной деятельности и сферы использования.
Количество циклов заряда и разряда
У всех аккумуляторов есть один недостаток — рано или поздно энергия в них заканчивается и устройство необходимо ставить на зарядку. В зависимости от типа батареи существует среднестатистический предел количества циклов зарядки, после которого батарея уже не сможет накапливать ток и ее придется заменить.
У шуруповертов с NiCd аккумуляторами этот показатель составляет 1000 циклов, и инструмент часто продолжает работать после достижения указанной цифры. Это делает его лидером при сравнении в этой характеристике.
Распространенный тип Li-Ion в шуруповертах способен заряжаться и разряжаться более 600 раз. Продвинутая технология прошлого столетия NiMh значительно уступает предыдущим и батарея выдержит всего 300-500 циклов.
Способность быстро заряжаться
Если предстоит объемная работа, то одного аккумулятора может не хватить, поэтому мастера используют по две батареи: пока одна функционирует в шуруповерте, вторая заряжается. От того как быстро это происходит зависит производительность выполнения работ.
Никель-кадмиевые и никель-металлогидридные аккумуляторы заряжаются в течение 4-8 часов, что зависит от емкости. Последние, хоть и быстро накапливают энергию, но нуждаются в постоянной подзарядке во время хранения.
Лидерами этой категории являются литий-ионные батареи, которые способны полностью зарядиться течении от 30 минут до 2 часов, в зависимости от емкости. Благодаря этому установленный на шуруповерте аккумулятор еще не успеет разрядиться, а второй, находящийся на зарядной станции, уже будет готов к работе.
Стоимость
По цене самыми дешевыми аккумуляторами для шуруповерта являются NiCd. Второе место занимают NiMh. Заменить отработавшую свой ресурс батарею будет не накладно для мастера.
Более дорогими являются Li-Ion аккумуляторы, которые стоят иногда до 50% от цены самого шуруповерта.
Реакция на работу инструмента на полной мощности
Когда нужно просверлить отверстие в плотном материале или закрутить саморез толстого сечения и большой длины, то приходится задействовать инструмент на полную мощность. В этом случае начинается активное потребление заряда, и от реакции батареи на это явление зависит возможность качественно завершить процесс без просадки оборотов.
Ввиду этого современные Li-Ion батареи значительно проигрывают более ранним аналогам. Самыми мощными в этом плане являются NiCd и NiMh. Когда требуется максимальная отдача энергии, то выбирают их.
Эффект запоминания уровня заряда
Это явление называется «эффект памяти». Если батарея на инструменте была разряжена не полностью и потом поставлена на зарядку, то остаточный уровень заряда начинает восприниматься батареей как ноль. Зарядившись до полной стадии она будет функционировать пока запас энергии не дойдет до новой отметки, и после этого сообщит, что разряжена, хотя емкость будет опустошена не полностью.
Ввиду этого явления мастеру приходится следить, чтобы аккумулятор полностью разряжался, и только потом ставить его на зарядку. Это не всегда удобно, если в конце дня еще остался заряд, а завтра предстоит большая работа. Эффектом памяти обладают все виды батарей с никелем. А вот литий-ионные модели можно заряжать в любое время — они всегда будут расходовать накопленную энергию до конца, без самопроизвольного уменьшения емкости.
Саморазрядка
Бывает, что инструментом не пользовались какое-то время и он неожиданно понадобился. В такой момент может оказаться, что аккумулятор саморазрядился, и чтобы выполнить операцию нужно сперва поставить его в зарядное устройство и выждать несколько часов. Это неудобно для периодического использования.
К сожалению, такой «болезнью» отличаются никель-кадмиевые батареи, а также никель-металлогидридные. У первых показатель саморазряда достигает 10% за месяц, а у вторых 7-10%. Литий-ионные в этом плане гораздо лучше — оставленные лежать без использования они потеряют всего 3-5% после четырех недель.
Размеры
Батареи шуруповертов фиксируются к рукоятке инструмента. От размеров аккумуляторов зависит вес шуруповерта и удобство его удержания. Это особенно важно при длительных манипуляциях и работе над головой (крепление балок на потолке, листов гипсокартона, фиксация панелей в труднодоступных местах). Самыми тяжелыми и крупными являются NiMh и NiCd.

Более компактными выпускают Li-Ion. Часто их делают в качестве обоймы, занимающей лишь пространство в ручке шуруповерта, без расширенной наружной части.

Работа на морозе
Хотя шуруповерты больше используются для ремонта в помещении и мебельного производства, но иногда крепить материалы приходится на улице или в неотапливаемых строениях, где присутствует минусовая температура. Аккумуляторы Li-Ion плохо переносят низкие температуры.
На морозе такая батарея может просто отказать или разрядиться в три раза быстрее обычного. Лидерами этой категории являются источники питания с никелем. Они прекрасно держат заряд и обеспечивают функциональность шуруповерта даже при -20 градусах мороза.
Отношение к полному разряду
Это важный аспект, влияющий на срок службы аккумулятора, который может существенно сократиться от неправильной эксплуатации. Все современные батареи с литием нельзя разряжать полностью. Оптимальное условие для хранения — 40% заряда. Если выработать всю энергию до 0, то этим можно полностью вывести накопитель из строя.
Поэтому такие элементы нужно ставить на подзарядку даже если инструмент еще неплохо работает. Батареи с никелем обоих типов хорошо переносят полный разряд, и ими можно работать пока шуруповерт не перестанет вращаться.
Предполагаемый срок службы
Время, которое прослужит батарея на шуруповерте, зависит от частоты эксплуатации и правильности использования. В некоторой степени показатель количества циклов заряда указывает на продолжительность «жизни» аккумулятора. Исходя из этого, можно подумать, что литий ионные аккумуляторы имеют наименьший срок службы.
На самом деле у этих аккумуляторов отсутствует целый ряд недостатков присущий другим типам, благодаря чему, в большинстве случаев, эти батареи служат более длительный период.
![]() | ![]() | ![]() | |||||||
|---|---|---|---|---|---|---|---|---|---|
| NiCd | NiMh | Li-Ion | |||||||
| Количество циклов заряда и разряда | 1000 | 300-500 | 600 | ||||||
| Способность быстро заряжаться | 4-8 часов | 4-8 часов | 30 минут — 2 часа | ||||||
| Стоимость | дешевые | дешевые | стоимость до 50% от самого инструмента | ||||||
| Реакция на работу инструмента на полной мощности | хорошие показатели | хорошие показатели | низкие показатели | ||||||
| Эффект запоминания уровня заряда | есть | есть | нет | ||||||
| Саморазрядка | 10% за месяц | 7-10% за месяц | 3-5% за месяц | ||||||
| Размеры | большие | большие | меньше | ||||||
| Работа на морозе | могут работать | могут работать | плохо переносят низкие температуры | ||||||
| Отношение к полному разряду | переносят хорошо | переносят хорошо | необходимо ставить на зарядку заранее | ||||||
Какие характеристики важны при выборе аккумулятора для шуруповерта
Учитывая преимущества и недостатки различных типов аккумуляторов можно выбрать подходящий для конкретных условий эксплуатации. А теперь рассмотрим две ключевые характеристики, которые есть у всех типов батарей, влияющие на выбор шуруповерта.
О чем говорит емкость аккумулятора
Емкость аккумулятора прописывается цифрами от 1.0 до 7.0 и измеряется в амперах умноженных на часы (А*ч). Значение расшифровывается так: указанное количество ампер накопитель сможет выдавать в течение часа. Но поскольку никакой шуруповерт не потребляет 1-5 А в час, то время его использования растягивается от 2 до 8 часов. Чем выше емкость, тем дольше инструмент сможет оставаться в работе.

О чем говорит напряжение аккумулятора
У аккумуляторных моделей сила и скорость вращения шуруповерта зависят от напряжения батареи, которое должно соответствовать параметрам инструмента:
- Для шуруповертов максимальным показателем является 36 В. Это самые мощные аппараты для работы с металлом и твердыми породами дерева.
- 12-18 В — среднее значение, подходящее для большинства процессов в ремонте и монтаже.
- 3-10 В — относятся к маломощным, и используются только для сборки мягких материалов или крепежа малого диаметра.
Установка аккумулятора большей мощности на слабую модель быстрее приведет к поломке последней. Батарея 12 В на аппарате рассчитанном на 18 В будет наоборот ограничивать силу инструмента, поэтому показатель напряжения накопителя должен точно соответствовать значению на шуруповерте.
Имейте ввиду, что если взять два аккумулятора с одинаковой ёмкостью, более длительную работу инструмента обеспечит тот у которого выше напряжение.

Выбор аккумулятора в зависимости от сферы применения
Итак, разобрав досконально все ключевые факторы, обсудим с каким аккумулятором выбрать шуруповерт для дома и профессиональной деятельности. Это поможет не переплатить и иметь надежный инструмент под рукой.
Для домашнего использования
Чтобы быстро разобрать бытовую технику, узел в машине или прикрутить пару листов гипсокартона дома достаточно небольшой емкости в 1.5-2.0 А*ч и напряжения в 12 В. По типу аккумулятора, для бытового использования, подойдет Li-Ion, который лучше держит заряд и всегда готов поработать? даже после длительного хранения. Оптимально иметь два аккумулятора и поочередно устанавливать их на шуруповерт, то увеличит время автономности.

Для ежедневного использования на производстве или ремонтных работ
В случае профессионального каждодневного использования нужен мощный аккумулятор 18-36 В с емкостью 4.0-5.0 А*ч. Для работы с твердыми материалами или частой деятельности в холодных условиях выбирают тип NiCd. Но если работа всегда выполняется в тепле и инструмент нужен для завинчивания крепежа в материалы средней плотности, то подойдет и Li-Ion.

Если вы заметили ошибку, не рабочее видео или ссылку, пожалуйста, выделите фрагмент текста и нажмите Ctrl+Enter.
srbu.ru
Аккумулятор для шуруповёрта
Пришла печаль. Стал быстро разряжаться шуруповёрт. Пора менять аккумуляторы.Посмотрел цену в интернет-магазине:
И что то захотелось попробовать сделать его самому с помощью китайских товарищей, с заменой никель кадмиевых батарей на литиевые.Тем более, почитав в интернете, я понял, что многие давно так делают ( как переделать батарею шуруповёрта )
В отживших свой срок аккумуляторах народ меняет кишки . А мы можем попробовать сделать и свой корпус.
На просторах алиэкспресс нашел литиевый аккумулятор со встроенной платой защиты и даже с зарядником:
Чтобы контролировать степень разряда, решил прикупить миниатюрный вольтметр:
И в ожидании деталей сел за моделирование в солиде. Чтобы упростить печать пришлось разбить корпус на несколько частей. Но старался сделать всё с фиксацией на защёлках.Внешний вид получился таким:
Сзади корпуса разместил разъём для зарядки: При этом предусмотрел кассету для батарей (становится возможной зарядка батарей 18650 вне корпуса): В разнесённом виде: Моей особой гордостью стали защёлки для стыковки с шуруповертом: Мне удалось распечатать их с такой же пружинистостью, как и на оригинальном аккумуляторе из белого PETG (RELAX REC) :
Когда пытался сделать эту же защёлку из серого АБС, то она получилась слишком жесткой. Пришлось от неё отказаться. А жаль, — аккумулятор получился бы в тех же цветах, что и оригинальный:
Правда с правильным размещением защёлки я немного промахнулся, и основную часть корпуса пришлось корректировать и перепечатывать.Печатал красным RELAX от REC, потом долго шкурил и придавал блеск кистью с ДХЭ.
После сборки (и кое-где склейки) получилось так:
Пока корпус рисовался и печатался, все получалось легко и красиво.Но мечта о легкой реализация электронной части разбилась вдребезги об железный зад реальности.
Потому, что оказалось, что выбранный мной аккумулятор, еле-еле тянет рабочие токи. При резком старте на максимальной скорости срабатывала защита, и вращение обрывалось. Указанный ток разряда был всего 3 А, а для стабильной работы нужно около 20 А. Конечно, если нажимать плавненько, то все было нормально, но при значительных усилиях защита также срабатывала …
А после очередных испытаний плата защиты крякнула, и инструмент замолчал.
И это когда я уже ждал окончательной победы над девайсом.
Один мой товарищ в таких случаях может бросить разработку на пол и немножко на ней попрыгать.
Я человек попроще — сложил все в мешок… и положил на самую высокую полку шкафа. И забыл на два месяца.
Через два месяца произвёл вскрытие. На платке защиты, которая пряталась под слоем изоляции, почернела микросхема. Теперь собираюсь заказывать плату защиты и аккумуляторы 18650 с нормальным током разрядки:
Плата защиты Аккумуляторы (Буду рад, если коллективный разум подскажет что-нибудь интереснее).
Сгоревшую плату защиты выкинул и подсоединил батарею без неё. Теперь даже можно немножко работать, пока идут детали. Я, конечно, понимаю, что без защиты это может быть совсем не полезно для здоровья. Поэтому жму на курок без фанатизма.
Испытание:
Всем пока! Берегите себя и своих близких. Модель здесь: http://3dtoday.ru/3d-models/mechanical-parts//akkumulyator_shurupovyerta_makita/ #Конкурс_Ultimaker3dtoday.ru
Очередная переделка шуруповерта на литий + решаем проблемы платы BMS
Давно не было обзора переделки шуруповерта на литий 🙂Обзор посвящен в основном плате BMS, но будут ссылки и еще на некоторые мелочи, задействованные в переводе моего старого шуруповерта на литиевые батареи формата 18650.
Коротко — эту плату брать можно, после небольшого допиливания она вполне нормально работает в шуруповерте.
ЗЫ: много текста, картинки без спойлеров.
P.S. Обзор почти юбилейный на сайте — 58000-й, если верить адресной строке браузера 😉
Зачем все это
Трудится у меня уже несколько лет купленный в строймаге по дешевке безымянный двухскоростной шуруповерт на 14.4 вольта. Точнее, не прям совсем безымянный — на нем проставлена марка этого строймага, но и не какой-то именитый. На удивление живуч, до сих пор не сломался и выполняет все, что я от него требую — и сверление, и закручивание-раскручивание шурупов, и как намотчик трудится 🙂
Но вот его родные NiMH аккумуляторы так долго работать не захотели. Один из двух комплектных окончательно сдох год назад после 3 лет эксплуатации, второй в последнее время уже не жил, а существовал — полной зарядки хватало на 15-20 минут работы шуруповерта с перерывами.
Сначала я хотел обойтись малыми силами и просто заменить старые банки на такие же новые. Купил вот эти у вот этого продавца — aliexpress.com/item/Russian-seller-18-pcs-Sub-C-SC-battery-1-2V-1300mAh-Ni-Cd-NiCd-Rechargeable-Battery/32660234790.html
Они отлично работали (хотя и немного хуже родных) целых два или три месяца, после чего сдохли быстро и полностью — после полного заряда их не хватало даже на закрутить десяток шурупов. Не рекомендую брать у него аккумуляторы — хотя емкость изначально соответствовала обещанной, долго они не протянули.
И я понял, что придется все-таки заморочиться.
Ну и теперь о главном 🙂
Повыбирав на Али из предлагаемых плат BMS, остановился на обозреваемой, по ее размерам и параметрам:- Модель: 548604
- Отключение по перезаряду при напряжении: 4.28+ 0.05 V (на ячейку)
- Восстановление после отключение по перезаряду при напряжении: 4.095-4.195V (на ячейку)
- Отключение по переразряду при напряжении: 2.55±0.08 (на ячейку)
- Задержка отключения по перезаряду: 0.1s
- Температурный диапазон: -30-80
- Задержка отключения по КЗ: 100ms
- Задержка отключения по превышению тока: 500 ms
- Ток балансировки ячеек: 60mA
- Рабочий ток: 30A
- Максимальный ток (срабатывание защиты): 60A
- Работа защиты по КЗ: самовосстановление после отключения нагрузки
- Размеры: 45x56mm
- Основные функции: защита от перезаряда, защита от переразряда, защита от КЗ, защита от перегрузки по току, балансировка.
Все компоненты платы размещены на одной стороне:
Вторая сторона пустая и покрыта белой маской:
Часть, отвечающая за балансировку при заряде:
Эта часть отвечает за защиту ячеек от перезаряда/переразряда и она же отвечает за общую защиту от КЗ:
Мосфеты:
Собрано аккуратно, откровенных разводов флюса нет, вид вполне приличный. В комплекте шел хвост с разъемом, был сразу воткнут в плату. Длина проводов в этом разъеме — около 20-25 см. К сожалению, сразу его не сфотографировал.
Что еще заказал именно для этой переделки:
Аккумуляторы — aliexpress.com/item/6pcs-lot-LiitoKala-LG-HG2-18650-18650-3000mah-electronic-cigarette-Rechargeable-batteries-power-high-discharge-30A/32793701336.html
Никелевые полоски для спайки аккумуляторов: aliexpress.com/item/100pcs-lot-0-2mm-x-6mm-x-100mm-Quality-low-resistance-99-96-pure-nickel-Strip/32334231879.html (да, знаю, что можно спаять и проводами, но полосками будет занято меньше пространства и получится эстетичнее :)) Да и изначально я хотел даже собрать контактную сварку (не только для этой переделки, конечно), поэтому и заказал полоски, но лень победила и пришлось паять.
Выбрав свободный день (точнее, нагло послав все остальные дела подальше), я взялся за переделку. Для начала разобрал батарею со сдохшими китайскими аккумуляторами, выкинул аккумуляторы и тщательно замерил пространство внутри. После чего сел рисовать держатель батарей и платы в 3D-редакторе. Плату тоже пришлось нарисовать (без подробностей) чтобы примерить все в сборе. Получилось как-то так:
По задумке плата крепится сверху, одной стороной в пазы, вторая сторона зажимается накладкой, сама плата серединой лежит на выступающей плоскости, чтобы при ее прижатии она не прогибалась. Сам держатель сделан такого размера, чтобы плотно сидеть внутри корпуса батареи и не болтаться там.
Сначала подумывал сделать пружинные контакты для аккумуляторов, но отказался от этой мысли. Для больших токов это не лучший вариант, поэтому оставил в держателе вырезы для никелевых полосок, которыми аккумуляторы будут спаяны. Так же оставил вертикальные вырезы для проводов, которые должны выходить от межбаночных соединений за пределы крышки.
Поставил печататься на 3D-принтере из ABS и через несколько часов все было готово 🙂
Прикручивание всего навесного я решил не доверять шурупам и вплавил в корпус вот такие вставные гаечки М2.5:
Брал тут — aliexpress.com/item/200pcs-M2-5-x-4mm-x-OD-3-5mm-Injection-Molding-Brass-Knurled-Thread-Inserts-Nuts/32428033377.html
Отличная вещь для подобного применения! Вплавляется не спеша паяльником. Чтобы пластик не набился внутрь при вплавлении в глухие отверстия, я вкручивал в эту гайку болтик подходящей длины и грел его шляпку жалом паяльника с большой каплей олова для лучшей теплопередачи. Отверстия в пластике под эти гайки оставляются чуть меньше (на 0.1-0.2 мм) диаметра внешней гладкой (средней) части гайки. Держатся очень крепко, можно сколько угодно вкручивать-выкручивать болтики и не особо стесняться с усилием затяжки.
Для того чтобы иметь возможность побаночного контроля и, при необходимости, зарядки с внешней балансировкой, в задней стенке батареи будет торчать 5-контактный разъем, для которого я быстро накидал платку и изготовил ее на станке:

В держателе предусмотрена площадка для этой платки.
Как я уже писал, аккумуляторы я спаивал никелевыми полосками. Увы, этот метод не лишен недостатков и один из аккумуляторов возмутился таким обращением с ним настолько, что оставил на своих контактах только 0.2 вольта. Пришлось его выпаивать и паять другой, благо брал их с запасом. В остальном никаких трудностей не возникло. С помощью кислоты лудим контакты аккумулятора и нарезанные по нужной длине никелевые полоски, потом тщательно протираем ватой со спиртом (но можно и с водой) все залуженное и вокруг него, и паяем. Паяльник должен быть мощным и либо уметь очень резво реагировать на остывание жала, либо просто иметь массивное жало, которое не остынет мгновенно при контакте с массивной железкой.
Очень важно: во время пайки и при всех последующих операциях со спаянным блоком аккумуляторов нужно внимательнейшим образом следить за тем, чтобы не замкнуть какие-либо контакты аккумуляторов! Кроме того, как указал в комментариях ybxtuj, очень желательно паять их разряженными, и я абсолютно согласен с ним, так последствия будут легче если все-таки что-то замкнется. КЗ такой батареи, даже разряженной, может привести к большим неприятностям.
К трем промежуточным соединениям между аккумуляторами припаял провода — они пойдут на разъем платы BMS для контроля за банками и на внешний разъем. Забегая вперед, хочу сказать, что с этими проводами я проделал немного лишней работы — их можно не вести к разъему платы, а припаять к соответствующим контактам B1, B2 и B3. Эти контакты на самой плате соединены с контактами разъема.
Кстати, я везде использовал провода в силиконовой изоляции — совершенно не реагируют на нагрев и очень гибкие. Покупал на Ебее нескольких сечений, но точную ссылку уже не помню… Очень они мне нравятся, но есть и минус — силиконовая изоляция не слишком прочна механически и легко повреждается острыми предметами.
Примерил аккумуляторы и плату в держателе — все превосходно:

А вот для чего я оставлял запас по глубине пазов для аккумуляторов:
Это силиконовые самоклеящиеся ножки. Такие же наклеены и на дно пазов, глубина которых рассчитана так, что при закручивании крышки эти ножки прижимают с обеих сторон аккумуляторы, не давая им болтаться и при этом в силу своей упругости не оказывая существенного давления на них. Кстати, эти ножки очень хороши и в качестве именно ножек (как ни странно :)) — упругие и совершенно не скользят. Маст хейв в арсенале самодельщика 🙂
Брал эти ножки тут — aliexpress.com/item/500pcs-8-4mm-3M-self-adhesive-soft-clear-anti-slip-bumpers-silicone-rubber-feet-pads-high/32241890556.html
Примерил платку с разъемом, дремелем выпилил в корпусе батареи отверстие под разъем… и промахнулся по высоте, не от той плоскости взял размер. Получилась приличная такая щель:

Теперь остается спаять все в кучу.
На свою платку припаял идущий в комплекте хвост, обрезав его по нужной длине:
Туда же впаял провода от межбаночных соединений. Хотя, как я уже писал, можно было припаять их на соответствующие контакты платы BMS, но тут есть и неудобство — чтобы вытащить аккумуляторы нужно будет отпаивать от BMS не только плюс и минус, но и еще три провода, а сейчас можно просто выдернуть разъем.
Немного повозиться пришлось с контактами батареи: в родном исполнении пластиковая деталь (держащая контакты) внутри ножки батареи поджимается одним аккумулятором, стоящим прямо под ней, а сейчас пришлось думать чем эту деталь зафиксировать, да так чтобы не намертво. Вот эта деталь:
В конце концов взял кусок силикона (остался от заливки какой-то формы), отрезал от него примерно подходящий кусок и вставил в ножку, поджав ту деталь. Заодно этот же кусок силикона прижимает держатель с платой, ничего болтаться не будет.
На всякий случай проложил поверх контактов каптоновую изоленту, провода прихватил несколькими соплями каплями термоклея, чтобы они не попали между половинками корпуса при его сборке.
Зарядка и балансировка
Зарядку я оставил родную от шуруповерта, она как раз выдает на холостом ходу около 17 вольт. Правда, зарядка тупа и никакой стабилизации тока или напряжения в ней нет, есть только таймер, отключающий ее примерно через час после начала заряда. Ток выдает около 1.7А, что хоть и многовато, но допустимо для этих аккумуляторов. Но это пока я не доделаю ее до нормальной, со стабилизацией тока и напряжения. Потому что сейчас плата отказывается балансировать одну из ячеек, имевшую изначально заряд на 0.2 вольта больше. BMS отключает заряд когда напряжение на этой ячейке доходит до 4.3 вольта, соответственно на остальных оно остается в пределах 4.1 вольта.Читал где-то утверждение, что эта BMS нормально балансирует только с зарядкой CV/CC, когда ток под конец заряда постепенно снижается. Возможно, это так и есть, так что впереди меня ждет модернизация зарядки 🙂
Разряжать до конца не пробовал, но уверен, что защита по разряду сработает. На Ютубе есть ролики с тестами этой платы, все работает как положено.
А теперь о граблях
Все банки заряжены до 3.6 вольт, все готово к запуску. Вставляю батарею в шуруповерт, нажимаю курок и… Уверен, что не один человек, знакомый с этими граблями, сейчас подумал «И хрен стартанул у тебя шуруповерт» 🙂 Абсолютно верно, шуруповерт слегка дернулся и все. Отпускаю курок, нажимаю снова — то же самое. Нажимаю плавно — стартует и разгоняется, но стоит стартануть его чуть порезче — отказ.«Вот же …», подумал я. Китаец, наверное, указал в спецификации китайские амперы. Ну да ладно, у меня есть отличная толстая нихромовая проволока, сейчас я напаяю ее кусок поверх резисторов-шунтов (стоят два по 0.004 Ома в параллель) и настанет мне если и не счастье, то хотя бы какое-то улучшение ситуации. Улучшение не настало. Даже когда я вообще исключил из работы шунт, просто припаяв минус батареи после него. То есть не то что улучшений не настало, а не настало вообще никаких изменений.
И вот тогда я полез в инет и обнаружил, что копирайт на эти грабли мне не светит — они давно уже исхожены другими. Но вот решения как-то не было видно, кроме кардинального — покупать плату, подходящую именно для шуруповертов.
И решил я попробовать все же доковыряться до корня проблемы.
Предположения что срабатывает защита от перегрузки при пусковых токах я отмел, так как даже без шунта ничего не менялось.
Но все же посмотрел осциллографом на самодельном шунте 0.077 ома между аккумуляторами и платой — да, ШИМ видно, резкие пики потребления с частотой примерно 4 кГц, через 10-15 мс после начала пиков плата отрубает нагрузку. Но эти пики показывали меньше 15 ампер (исходя из сопротивления шунта), так что точно дело не в токовой перегрузке (как оказалось впоследствии, это не совсем верно). Да и керамическое сопротивление 1 Ом не вызывало отключения, а ведь ток тоже под 15 ампер.
Был еще вариант кратковременной просадки на банках при пуске, от чего срабатывает защита от переразряда и я полез смотреть что творится на банках. Ну да, там ужас творится — пиковая просадка до 2.3 вольта на всех банках, но она очень короткая — меньше миллисекунды, тогда как плата обещает ждать сотню миллисекунд перед тем как врубит защиту от переразряда. «Китайцы указали китайские миллисекунды», подумал я и полез смотреть схему контроля напряжения банок. Оказалось, что в ней стоят RC-фильтры, сглаживающие резкие изменения (R=100 Om, C=3.3 uF). После этих фильтров — уже на входе микросхем, контролирующих банки, просадка была поменьше — всего до 2.8 вольт. Кстати, вот даташит на микросхемы контроля банок на этой плате DW01B — www.zahranvane.com/Download?file=298&name=DW01B.pdf
По даташиту время реакции на переразряд тоже немалое — от 40 до 100 мс, что не вписывается в картину. Но ладно, предположить больше нечего, поэтому поменяю-ка я сопротивления в RC-фильтрах со 100 Ом на 1 кОм. Это кардинально улучшило картину на входе микросхем, просадок меньше 3.2 вольт там больше не было. Но ничуть не изменило поведение шуруповерта — чуть более резкий старт — и затык.
«Пойдем простым логическим ходом»©. Отрубать нагрузку могут только эти микросхемы DW01B, которые контролируют все параметры разряда. И я просмотрел осциллографом управляющие выходы всех четырех микросхем. Все четыре микросхемы никаких попыток отключить нагрузку при старте шуруповерта не делают. А с затворов мосфетов управляющее напряжение пропадает. Или мистика или китайцы что-то навертели в простой схеме, которая должна быть между микросхемами и мосфетами.
И начал я реверс-инжиниринг этой части платы. С матюками и бегая от микроскопа к компьютеру.
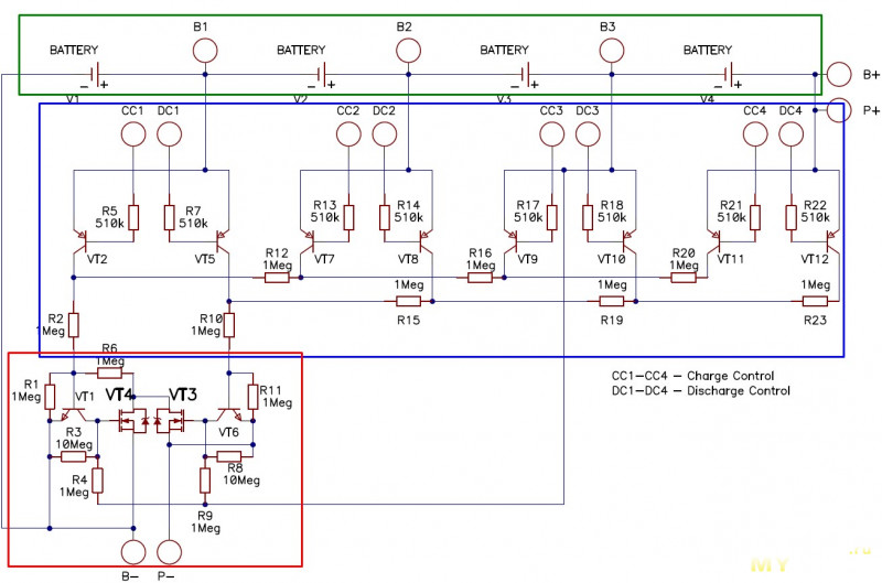
Вот что нарисовалось в итоге:
В зеленом прямоугольнике — это сами аккумуляторы. В синем — ключи с выходов микросхем защиты, тоже ничего интересного, в нормальной ситуации их выходы на R2,R10 просто «висят в воздухе». Самая интересная часть — в красном квадрате, вот тут-то, как оказалось, собака и порылась. Мосфеты я нарисовал по одному для упрощения, левый отвечает за разряд в нагрузку, правый за заряд.
Насколько я понял, причина отключения в резисторе R6. Через него организована «железная» защита от токовой перегрузки за счет падения напряжения на самом мосфете. Причем эта защита работает как триггер — стоит напряжению на базе VT1 начать повышаться, как он начинает снижать напряжение на затворе VT4, от чего тот начинает снижать проводимость, на нем повышается падение напряжения, что приводит к еще большему увеличению напряжения на базе VT1 и пошел лавинообразный процесс, приводящий к полному открытию VT1 и, соответственно, закрытию VT4. Почему это происходит при пуске шуруповерта, когда пики тока не достигают и 15А, тогда как постоянная нагрузка в 15А работает — я не знаю. Возможно тут играет роль емкость элементов схемы или индуктивность нагрузки.
Для проверки я сначала сделал симуляцию этой части схемы:
И вот что получил по результатам ее работы:
По оси X — время в миллисекундах, по Y — напряжение в вольтах.
На нижнем графике — включение нагрузки (на цифры по Y можно не смотреть, они условны, просто вверх — нагрузка включена, вниз — выключена). Нагрузкой является сопротивление 1 Ом.
На верхнем графике красным — ток нагрузки, синим — напряжение на затворе мосфета. Как видно, напряжение на затворе (синим) снижается с каждым импульсом тока нагрузки и в конце концов падает до нуля, а значит нагрузка отключается. И не восстанавливается даже когда нагрузка перестает пытаться что-то потреблять (после 2 миллисекунд). И хотя здесь применены другие мосфеты с другими параметрами, картина один в один как в плате BMS — попытка старта и отключение через считанные миллисекунды.
Ну что ж, примем это за рабочую гипотезу и вооружившись новыми знаниями попробуем разгрызть этот кусок науки китайца 🙂
Тут есть два варианта:
1. Поставить небольшой конденсатор параллельно резистору R1, это:
Конденсатор 0.1 мкф, по симуляции можно и меньше, до 1 нф.
Результат симуляции в таком варианте:
2. Убрать вообще резистор R6:
Результат симуляции этого варианта:
Я попробовал оба варианта — оба работают. Во втором варианте шуруповерт не отключается ни при каких обстоятельствах — старт, блокировка вращения — крутит (или изо всех сил пытается). Но как-то не совсем спокойно жить с отключенной защитой, хотя еще и остается защита от КЗ на микросхемах.
При первом варианте шуруповерт уверенно стартует при любом нажатии. Добиться отключения я смог только когда стартовал его на второй скорости (повышенная для сверления) с заблокированным патроном. Но и то он довольно сильно дергает перед отключением. На первой скорости я не смог добиться его отключения. Этот вариант я и оставил себе, меня он полностью устраивает.
На плате даже есть пустые места для компонентов и одно из них как будто специально предназначено для этого конденсатора. Рассчитано оно под размер SMD 0603, сюда я и впаял 0.1 мкф (обвел его красным):
ИТОГ
Плата вполне оправдала ожидания, хотя и преподнесла сюрприз 🙂Плюсы и минусы расписывать не вижу смысла, все это в ее параметрах, укажу только одно достоинство: совершенно незначительная доработка превращает эту плату в полноценно работающую с шуруповертами 🙂
ЗЫ: блин, я шуруповерт переделывал меньше времени, чем писал этот обзор 🙂
ЗЗЫ: возможно меня поправят в чем-то более опытные в силовой и аналоговой схемотехнике товарищи, сам-то я цифровик и аналог воспринимаю через пень колоду 🙂
mysku.ru



