Для того чтобы пребывание на даче было комфортным, а хозяйкам не пришлось стирать вещи вручную, предусмотрены стиральные машины, что функционируют без водопровода. Данный вид техники имеет много разных моделей, поэтому каждый владелец дачи сможет подобрать для себя оптимальный вариант.
Особенности
При нахождении семьи за городом на протяжении нескольких месяцев, необязательно покупать дорогостоящую современную стиральную машину.
Оптимальным вариантом в этом случае считается стиральная машина для дачи без водопровода.
Данный агрегат должен характеризоваться следующими особенностями:
- компактностью для перевозки без сложностей;
- невысокой мощностью, так как не каждая электропроводка на даче или в сельской местности выдержит большую нагрузку;
- малым расходом воды, так как бак «стиралки» придется наполнять вручную;
- небольшим расходом электроэнергии.
Обзор видов
Маленькие дачные машины бывают не только с полосканием, отжимом, с баком, но и многими другими. В настоящее время известны 4 разновидности агрегатов для сельской местности.
- Активаторные. Данный вид считается самым бюджетным. Очищение белья в данном случае происходит с помощью механического воздействия. Активаторная машина нечасто ломается, но возможные неполадки можно с легкостью устранить самостоятельно. Этот вид техники не требует подключения к водопроводу, не имеет приводного ремня, пользователю не приходится тратить время на нагревание воды.
- Полуавтоматические с отжимом. Стиральная машинка данного вида осуществляет отжим вещей в центрифуге. От автомата ее отличает необходимость человеческого участия в процессе стирки. Хозяйка должна самостоятельно загрузить белье, залить нагретую воду, всыпать порошок, а для отжима переложить вещи в центрифугу – это и считается недостатком агрегата. Преимуществами техники можно назвать возможность подключения к водопроводу, наличие отдельного бака для стирки и отжима, компактность, доступную стоимость, выбор режима стирки, отсутствие необходимости в ручном отжиме.
- Автоматические с отжимом для воды. Машина данного вида способна полностью решить проблему стирки без водопровода. Ко всему прочему хозяйке не придется греть воду и заниматься ручным полосканием. Техника имеет большой выбор режимов, она самостоятельно стирает, полощет и отжимает вещи. Единственным неудобством можно назвать необходимость вручную набирать воду в агрегат.
- Мини-машинки для стирки с каждым годом набирают популярность среди населения. Их главными преимуществами можно назвать мобильность и малый вес. Такую помощницу можно взять в руки и перевозить в багажнике автомобиля. В таких «стиралках» помещается около 3 килограммов белья.
По типу привода
Для начала процесса стирки агрегат раскручивает барабан. С этой целью в нем может быть вмонтирован один из следующих типов привода.
- Ременной. Данным типом привода зачастую оснащают бюджетные модели стиральных машин. Его использовали в технике советского производства. Устройство передает энергию от вращательных движений на барабанный шкив с помощью ремня.
- Прямой привод стиральной машины относится к новейшим разработкам. Благодаря данной технологии, мотор и барабан объединяются воедино.
По способу загрузки белья
Любая стиральная может иметь горизонтальную или вертикальную загрузку белья. При вертикальной загрузке вещи для последующей стирки кладутся сверху, для чего откидывают верхнюю крышку. В этом случае вещи отправляют в специальный люк. В процессе стирки данное отверстие должно быть закрытым. Фронтальная загрузка подразумевает загрузку вещей в люк, который располагается на передней части «стиралки». Согласно отзывам потребителей, особых различий между этими видами техники не наблюдается.
Лучшие модели
Исследуя статистику и отзывы потребителей, специалисты сделали вывод, что самыми достойными моделями стиральных машин для дачи можно считать следующие.
- «Славда WS – 30ET». Эта модель относится к активаторным, загрузка белья в нее осуществляется вертикально. Максимально агрегат может постирать на один раз 3 килограмма вещей. Преимуществами «Славда» можно назвать низкую стоимость, высокое качество стирки, компактные габариты, невысокий уровень шума при работе, простоту управления и быстроту процедуры. К недостаткам модели относятся пластиковые ручки управления, а также непродуманность сливной системы.
- «Ассоль XPB45-255S». Машина–полуавтомат имеет функцию отжима, она характеризуется наличием пластикового бака, а также вертикальностью загрузки. За одну стирку агрегат может привести в порядок 4,5 килограмма белья. Центрифуга данной модели вмещает не более 3,5 килограммов постиранных вещей. Плюсами «Ассоль» можно назвать хорошее качество стирки, отжим вещей до практически сухого состояния, небольшие габариты, а также доступную стоимость. Минусом считается некоторое неудобство шланга в процессе набора жидкости.
- Gorenje W 72ZY2/R+PS PL95 – это стиральная машина-автомат, которая оснащена баком для воды. Ко всему прочему у агрегата электронный тип управления, фронтальная загрузка вещей. При загрузке 18 килограммов белья на «стиралке» можно выбрать одну из 18 программ. К преимуществам модели можно отнести стирку без подключения к водопроводной системе, экономичность потребления электроэнергии, качественное удаление различных видов пятен, малошумность в работе. Также «стиралка» не мнет вещей. К минусам агрегата относится большая масса, а также трудности с отводом жидкости.
- «ВолТек Принцесса» – мини-машина с активаторным типом функционирования и механическим типом управления. Данный вид техники дает хозяйке возможность стирать небольшие вещи с весом до килограмма. Эта модель занимает немного места, качественно отстирывает белье и подходит для частых стирок. Хозяйка имеет возможность наблюдать процедуру стирки в прозрачном баке. Минусом Принцессы считается небольшая длина шланга, а также сетевого шнура.
- «Вол Тек Радуга СМ – 2 Blue». Стиральная машина характеризуется экономичностью потребления воды, моющего средства, электричества. Техника не требует отдельного электрического провода. Модель является востребованной, благодаря легкости и компактности, а также возможности использования для каждодневной стирки. Машина оснащена исключительно нужными функциями, не имеет ничего лишнего. Безопасность работы техники обеспечивается датчиком блокировки, а также системой защиты от переливов воды и перегрузок. Пользователи отмечают такие минусы техники, как ненадежность крепления шланга, отсутствие режима отжима, малый объем бака для стирки белья.
- «ВолТек Радуга СМ-5 White» является идеальным вариантом для стирки белья на даче. Данный вид техники считается экономичным в плане расхода воды и электричества. Функционирование агрегата осуществляется в реверсивном режиме. Стирать вещи с помощью машинки можно в нормальном и деликатном режиме. Машина способна использовать любой вид порошка. Ко всему прочему в ней предусмотрено автоматическое выключение.
- «Белоснежка ХРВ45- 968 S». Эту «стиралку» часто покупают для стирки на даче или съемном жилье. Данная модель характеризуется активаторным типом и прекрасно отстирывает белье. Машинка может стирать в нормальном, деликатном режиме, а также хорошо отжимать вещи.
Правила выбора
Чтобы определиться с моделью стиральной машинки для дачи, необходимо учитывать следующие факторы:
- возможность подключить агрегат к инженерной системе;
- личные предпочтения человека.
При отсутствии возможности подключения техники к водопроводу, ассортимент реализуемых моделей существенно снижается. Не стоит переплачивать за множество функций мини-агрегата, так как на даче ими пользоваться не придется. Можно купить машинку без функции отжима и высушивания вещей, так как эти процедуры можно сделать на открытом воздухе.
Если в семье есть маленькие дети, то стоит выбрать модель, которая стирает одежду в деликатном режиме.
Основными требованиями к дачным стиральным машинам можно назвать следующие.
- Размер и вес. Мини-машинку нужно будет с легкостью транспортировать и переносить с места на место, поэтому «стиралка» для дачи должна быть легкой и компактной.
- Мощность. Данный показатель должен быть подобран ответственно, в противном случае может возникнуть короткое замыкание.
- Расход воды. Он должен быть минимальным.
- Потребление энергии. Высокое потребление электричества оказывает непосредственное влияние на стоимость машинки.
- Цена. Так как в настоящее время многие приобретают машины-автомат для стирки белья, дачные варианты относятся к недорогим.
Профессионалы рекомендуют не покупать для загородного дома «стиралку» с высокими техническими характеристиками, так как их возможности может не выдержать электросеть. Также стоит обратить внимание на технику с пластиковым баком, так как эксплуатируется он не хуже металлического, но стоит намного дешевле, при этом снижает уровень шума.
Обзор стиральной машинки «Славда» в видео.
рейтинг за 2020 год по отзывам покупателей
Стиральные машины для дачи, в отличие от классических моделей, имеют низкую цену, простую конструкцию и небольшие размеры. В садовых домиках частенько отсутствует централизованное водоснабжение, поэтому вода заливается в бак уже нагретой, обычно через люк. Эти стиральные машины можно разделить в зависимости от типа управления, загрузки и цены.


Лучшие модели стиральных машин для дачи с механическим управлением
Это простой и надёжный тип управления. Выставить программу, загрузить, выстирать, прополоскать и отжать бельё сможет даже простой пожилой человек.
RENOVA WS-50 PET


Плюсы
- Заявленный срок службы изделия 7 лет
- В бак для стирки помещается 5 кг белья
- Центрифуга для отжима вмещает 4,5 кг мокрых вещей
- Обычный и деликатный режимы стирки
Минусы
- Вес 15 кг, сложно переставлять с места на место
- Температура воды не должна превышать 500 С
Простая стиральная машина от хорошего производителя подходит для стирки, полоскания и отжима белья. Слив моющего раствора после окончания стирки происходит посредством помпы. На панели управления размещено 2 таймера, один регулирует время стирки (до 15 мин), другой – продолжительность отжима (до 5 мин).
Славда WS-40 PET


Плюсы
- Модель рассчитана на 7 лет работы
- Бак для стирки вмещает 4 кг сухого белья
- Реверсивный режим работы активатора
- Два режима стирки (обычный и деликатный)
Минусы
- Температура воды не должна превышать 500 С
Самая простая и надежная стиральная машина-полуавтомат для пенсионеров оснащена центрифугой, способной отжимать 3,5 кг влажного белья за один раз. Прозрачные крышки отсеков позволяют вовремя увидеть, что бельё перекрутилось, и прервать процесс стирки. В комплекте с устройством идут два шланга, держатель, фиксатор белья для центрифуги и руководство по использованию.
ВолТек Радуга СМ-5 White


Плюсы
- Максимальная загрузка белья 5 кг
- Вес машинки 10 кг
- Повторно-кратковременный реверсивный режим работы активатора
Минусы
- Отсутствует центрифуга
Компактная модель для частного дома шириной 49 см подходит для стирки белья из всех типов ткани. Надёжная стиральная машина комплектуется сливной помпой, которая упрощает опорожнение бака. Два режима (бережный и обычный) позволяют стирать вещи из хлопка и деликатных тканей.
Модели с электронным управлением
Эти машины дают пользователю больше возможностей при выборе программы, адаптируют процесс стирки в зависимости от типа ткани и объёма белья
RENOVA WAT-45PT


Плюсы
- В бак можно поместить 4,5 кг сухого белья
- Десять автоматических программ стирки
- Корректирует дисбаланс белья
- Таймер отсрочки на 24 часа
- Звуковое оповещение конца стирки
Минусы
- Короткий наливной шланг
- Неудобное крепление к крану
Лучшая стиральная машина для частного дома без водопровода может использоваться для стирки изделий из всех типов тканей, включая шерсть и шёлк. Нагреватель в машине отсутствует, горячая вода заливается прямо в бак. Программой можно выбрать один из 8 уровней воды, по достижении которого раздастся звуковой сигнал.
Славда WS-80PET


Плюсы
- Максимальная загрузка 8 кг
- Помпа для автоматического слива
- Есть бережный режим стирки
Минусы
- Массивная (ширина 82 см, высота 90 см)
Машина-полуавтомат комплектуется наливным шлангом с адаптером и хомутом, фильтром, сливным шлангом с коромыслом, фиксатором для белья и инструкцией. Благодаря простому механическому управлению прибором может пользоваться любой пенсионер. Время стирки задаётся регулятором на панели управления от 0 до 15 мин, время отжима – от 0 до 5 мин.
Renova WS-80PET


Плюсы
- Активатор периодически вращается в режиме реверса
- Максимальная загрузка составляет 8 кг сухого белья, номинальная – 4 кг
- Помпа для слива воды
- Скорость вращения центрифуги 1350 об/мин
Минусы
- Тяжёлая (21 кг), сложно перевозить с места на место
Вместительная модель шириной 82 см и высотой 89 см отлично стирает, полощет и отжимает текстильные вещи. Максимальная продолжительность стирки составляет 15 мин, отжима – 5 мин. Как и в большинстве пластиковых стиральных машин активаторного типа заливать в неё воду, нагретую выше 500 С, нельзя.
Белоснежка BN 9000 SG


Плюсы
- Максимальная загрузка 7 кг
- Привлекательный дизайн
- Реверсивный режим работы
Стиральная машина для простых пожилых людей с центрифугой от аналогов 2020 года отличается своим видом. Рукоятки управления скрыты за декоративной панелью, пластиковые крышки баков украшены рисунком. Управление типовое: два механических таймера и ручка выбора режимов.
Лучшие недорогие модели стиральных машин для дачи
К ним относятся самые простые машинки активаторного типа без центрифуги. Бюджетные, лёгкие модели имеют низкую цену и небольшую загрузку.
RENOVA WS-30ET


Плюсы
- Максимальная загрузка 3 кг
- Есть деликатный режим стирки для шерсти и шёлка
Минусы
- Отсутствует отжим
Хороший вариант для дачи или садового домика. Компактная стиральная машина шириной 41 см и глубиной 33 см предназначена для стирки и полоскания белья. В комплекте с устройством идёт наливной шланг с адаптером, фильтр для сбора ворса, сливной шланг и документация. Помпа в машине отсутствует, вода сливается самотёком.
Славда WS-30ET


Плюсы
- Загрузка 3 кг сухого белья
- Реверсивный режим работы активатора
Стиральная машина активаторного типа легко войдёт даже в небольшой ванную комнату благодаря ширине 43 см. Управление осуществляется механическим таймером и переключателем режимов. Помпа в машине отсутствует – чтобы вода слилась самотёком в ванну, прибор должен стоять на возвышении.
Белоснежка XPB 3000S


Плюсы
- Прозрачные стенки позволяют увидеть, если бельё закрутилось
- Реверсивный режим работы
Минусы
- Нет отжима
- Маленькая загрузка
Миниатюрную стиральную машину легко можно взять с собой на дачу и отвезти обратно по окончании сезона благодаря весу 3,5 кг и небольшим размерам (ширина 37 см, высота 51 см). Модель оснащена таймером на 15 минут, в бак помещается 3 кг сухого белья.
Среди моделей рейтинга можно выбрать подходящий вариант как для большой семьи, так и для одного человека. Простые в управлении, надёжные, зарекомендовавшие себя безупречной работой стиральные машины стоят недорого, но при этом облегчают труд хозяек в деревнях и садовых сообществах.
автомат, мини, с отжимом, подогревом
Многие городские жители имеют дачные участки с домиками, где проводят время в теплый период года. Активный образ жизни на лоне природы полезнее, чем пребывание в городской суете. Для того чтобы сделать проживание в сельской местности максимально комфортным, понадобится стиральная машина для дачи. Там, где есть водопровод, многие используют старые автоматические стиральные машинки (далее также – АСМ, СМ), а вместо них покупают в городские квартиры новую технику. Тем же, кто пользуется водой из колодца, придется приобрести агрегат другого типа.
Активаторную стиральную машину удобно использовать на даче
Какие стиральные машины лучше всего подойдут для дачи
Поскольку большинство дачных домиков небольшие, для них лучше всего подойдут компактные полуавтоматические агрегаты активаторного типа, с отжимом или без него. Те дачники, у кого жилье просторнее, могут приобрести стиральную машинку-автомат с фронтальной загрузкой, снабженную дополнительным резервуаром для воды.
Активаторные стиральные машинки и барабанные АСМ с баками можно использовать без водопровода
Прежде чем покупать агрегат, следует проанализировать, какое белье придется стирать и насколько часто. Людям, постоянно живущим на даче в теплое время, понадобится полноценная стиральная машина, в которую можно загрузить большой объем вещей из различных тканей. В таком случае лучше приобрести автоматическую СМ с баком для воды или же большую активаторную машинку с широким функционалом.
Для тех, кто наведывается в летний домик нечасто, подойдет активаторная мини стиральная машина для дачи. Отжим в таком агрегате – вспомогательная функция, так же, как и подогрев воды. Можно приобрести максимально дешевую машинку без этих опций, и для стирки одного-двух комплектов рабочей одежды такой техники будет достаточно.
На рынке представлен широкий ассортимент моделей, можно выбрать любой из вариантов. Рассмотрим подробнее активаторные стиральные машины.
Активаторные стиральные машины
СМ активаторного типа были популярны у жителей СССР в середине прошлого века. Отличительная особенность первых моделей – большие цилиндрические корпуса. Такая техника выпускается до сих пор, например хорошо известная стиральная машина «Ока» с ручным отжимом.
На фото – стиральная машина «Ока» с ручным отжимом подойдет для дачи
Современные активаторные стиральные машины выглядят по-другому, многие оснащены дополнительными функциями. Но в составе любого из данных устройств обязательно есть:
- металлический или пластиковый бак;
- электромотор с активатором;
- таймер включения/выключения мотора.
Активатор представляет собой диск, снабженный лопастями. Вращаясь, он приводит в движение белье и воду, в которой растворен стиральный порошок. Так происходит стирка. Чтобы выполнить полоскание, нужно выполнить слив грязной воды, набрать чистую, после чего снова включить активатор. Многие модели активаторных СМ имеют в своем составе сливной насос и центрифугу для отжима.
Активаторные стиральные машины для дачи имеют ряд неоспоримых достоинств:
- для работы им не нужен водопровод. Нагретая вода заливается вручную. В продаже есть модели активаторных машинок с подогревом – встроенный ТЭН нагревает воду в баке;
- машинки экономят воду. Заполнив бак один раз, можно выполнить несколько циклов стирки, например, сначала загрузив белые вещи, а затем – темные;
- можно использовать любой порошок, в том числе предназначенный для ручной стирки;
- в СМ можно добавлять белье во время стирки, регулировать время основного цикла или полоскания и прерывать их в любой момент;
- техника очень надежна, поскольку имеет простое устройство;
- СМ легко перевезти и установить в небольшом помещении благодаря компактным размерам;
- полуавтоматические агрегаты стоят намного дешевле по сравнению с АСМ барабанного типа.
В то же время полуавтоматические маленькие стиральные машины для дачи имеют свои недостатки:
- заливать воду нужно вручную;
- во время работы машинку придется контролировать, например вовремя перекладывать вещи, чтобы выполнить полоскание или отжим.
Полуавтоматическая СМ активаторного типа с центрифугой для отжима
Многочисленные отзывы покупателей говорят о том, что мини стиральные машины для дачи с отжимом надежны, неприхотливы, недорого стоят и эффективно отстирывают грязные вещи.
Дальше подробнее рассмотрим разные виды активаторных стиральных машин.
Мини-машинки для стирки
Многим дачникам нравятся стиральные машины-малютки отечественного производства. Небольшая стоимость, маленькие габариты и предельная простота конструкции – вот их основные преимущества. Есть целый класс маленьких СМ разных марок, которые так и называются – «Малютка».
«Принцесса СМ-1»
В эту маленькую легкую СМ российского производства помещается всего 1 кг белья. Ее габариты – 44 х 34 х 36 см, весит устройство 5 кг, а потребляет 140 Вт электроэнергии. Режим работы всего один, активатор вращается реверсивно. Воду можно заливать и сливать через шланг; есть возможность подключения к холодной и горячей воде. Максимальное время, на которое можно установить таймер, – 15 минут.
Компактная стиральная машина «Принцесса СМ-1»
«Фея См–2»
Малютка размерами 45 x 44 x 47 см может одновременно постирать до 2 кг вещей. Загрузка белья вертикальная, отжим отсутствует. Агрегат весит 14 кг. В продаже есть модификация «СМ–2П», в которой реализована функция подогрева воды.
Машинка-малютка «Фея СМ–2»
«Белоснежка XPB 30-2000S»
Данная модель имеет габариты 37 x 40 x 65 см и вмещает до 3 кг белья. Общая вместимость стирального бака – до 30 л. Потребляемая мощность – 180 Вт. Машинка весит всего 6,5 кг. Механический таймер рассчитан на максимальное время стирки 6 минут.
Активаторная стиральная машина «Белоснежка XPB 30-2000S»
Небольшие стиральные машины с отжимом
Такие стиральные машины для дачи не имеют дополнительного бака. Стирка и отжим выполняются в одной емкости, внутри которой расположена центрифуга.
Rolsen WVL-300S
Данная мини стиральная машина для дачи с отжимом имеет габариты 37 x 51 x 37 см. В нее можно положить до 3 кг вещей. Для отжима внутри корпуса нужно установить специальную чашу-центрифугу, которая способна вращаться со скоростью до 300 об/мин. Уровень шума при стирке – не более 58 дБ.
Малогабаритная стиральная машина с отжимом Rolsen WVL-300S
Vimar VWM-44 BS
Недорогой агрегат размерами 44 х 42 х 59 см способен стирать одновременно до 4 кг вещей. Для отжима центрифугу устанавливают внутри бака и подсоединяют к двигателю. Отжать за один раз 4 кг белья не получится. Максимальная скорость вращения центрифуги – до 400 об/мин. Есть 2 программы для стирки: стандартная и для деликатных тканей.
Активаторная стиральная мини-машинка с отжимом Vimar VWM-44
Evgo EWA-2511
Данная модель имеет интеллектуальное управление и встроенный барабан с отверстиями. Ее габариты 44 x 44 x 70 см. Максимальная загрузка белья – до 2,5 кг. Класс эффективности стирки – B. Барабан отжимает вещи, вращаясь со скоростью до 850 об/мин. Можно выбрать один из 4 режимов работы: замачивание, стирку, полоскание или отжим. Также есть две программы стирки.
Мини-агрегат активаторного типа Evgo EWA-2511 с интеллектуальным управлением
Полуавтоматические стиральные машины с двумя баками
Дачники могут выбрать для себя полуавтоматические СМ, у которых центрифуга для отжима располагается в отдельном баке. Они больше по размерам, но удобнее в эксплуатации. Кроме того, такая конструкция позволяет лучше отжимать белье. Вода из баков откачивается встроенной помпой.
«Фея СМПА-2003»
Модель имеет небольшие размеры – 57 х 35 х 56 см и весит всего 10 кг. В бак для стирки и в центрифугу можно положить до 2 кг вещей. Скорость вращения центрифуги достигает 1300 об/мин. Емкость бака для стирки – 18 л. Температура горячей воды для стирки не должна превышать +50 °C. Максимальное время стирки – 15 мин. Потребляемая мощность – 160 Вт.
СМ-полуавтомат «Фея СМПА-2003» с отдельной центрифугой
«Белоснежка ХРВ45-968 S»
Агрегат с габаритами 63 x 39 x 76 см способен постирать за один раз до 4,5 кг белья. Центрифуга может отжать 4 кг вещей. Максимальная скорость вращения центрифуги при отжиме – 1500 об/мин. Вес агрегата – 24 кг, тип управления – механический. Есть два режима стирки: основной и для деликатных тканей. Таймер рассчитан на время стирки до 15 мин.
Стиральная машина «Белоснежка ХРВ45-968 S» с вертикальной загрузкой
Renova WS-50PET
Данная модель имеет габариты 74 x 43 x 88 см, весит 17 кг. Стирает до 5 кг вещей за один цикл. Объем бака – 45 л. Центрифуга может отжать до 4,5 кг белья с максимальной скоростью 1350 об/мин. Предусмотрены два режима стирки: стандартный и деликатный.
СМ-полуавтомат Renova WS-50PT
Автоматические стиральные машины с баком
Стиральная машина с баком может работать там, где нет водопровода или же напор воды в системе слишком маленький. Это автоматические агрегаты барабанного типа, обладающие всеми необходимыми функциями. Вода поступает в бак стиральной машины из внешней емкости, которая крепится к корпусу сзади или сбоку. Вода в бак может заливаться вручную или же в автоматическом режиме, например, при подключении к скважине. Моделей такого типа немного, поскольку на рынке представлен только один производитель такой техники – словенская компания Gorenje.
Gorenje W64Z02/SRIV
Данная модель имеет габариты 60 x 44 x 85 см и относится к разряду узких СМ, но сзади к ней крепится бак для воды емкостью 65 л. Если учесть, что за один рабочий цикл АСМ расходует 51 л воды, то объема емкости хватит на 1 стирку. Максимальная загрузка барабана – 6 кг белья.
Фронтальная АСМ Gorenje W 64Z02/SRIV с баком для воды
Модель имеет класс стирки A. Барабан отжимает белье по классу C, вращаясь со скоростью до 1000 об/мин. Потребление электроэнергии соответствует классу A++. Система SensoCare анализирует информацию с сенсорных датчиков, определяя вес и степень загрязнения загруженных вещей, и по результатам устанавливает температуру, количество воды, время и скорость отжима.
В память блока управления записаны 15 программ, среди которых стирка хлопка, шерсти, синтетики, деликатных тканей, спортивной одежды, суперчерного и ультрабелого белья. Доступны режимы прямого впрыска, предварительной, быстрой, ночной и экспресс-стирки. Корпус защищен от протечек воды, предусмотрена защита от детей.
Gorenje W72ZY2/R
Агрегат имеет размеры 60 x 60 x 85 см и способен отстирать за один раз до 7 кг белья. СМ можно встроить под столешницу. К машинке подключается резервуар емкостью 100 л. Расход воды экономный: за один цикл работы потребляется до 54 л.
Качество стирки на высшем уровне (класс A). Эффективность отжима соответствует классу D, барабан вращается со скоростью до 800 об/мин. Класс энергоэффективности – A++. Система безопасности состоит из трех компонентов: защиты корпуса от протечек воды, контроля дисбаланса и пенообразования.
Для работы предусмотрено 18 программ, среди которых стирка в большом количестве воды, быстрая, деликатная, экспресс-стирка, полоскание.
Стиральная машина Gorenje W72ZY2/R с резервуаром для воды
Gorenje W72ZX1/R+PS PL95
АСМ с возможностью встраивания под столешницу имеет размеры 60 х 60 х 85 см и весит 77 кг. Может постирать за один раз до 7 кг белья. Машинка не имеет дисплея, но режимы стирки отображаются при помощи индикаторов. Управление режимами осуществляется при помощи переключателя, дополнительные функции выбираются кнопками.
Фронтальная стиральная машина с баком Gorenje W 72ZX1/R+PS PL95
Качество стирки соответствует наивысшему классу A. Эффективность отжима – на уровне класса D. Барабан может развить скорость до 800 об/мин. Класс энергоэффективности – A++. За один цикл стандартной стирки расходуется до 56 л воды. Емкость внешнего бака – 100 л.
Агрегат оснащен 18 программами, среди которых стирка хлопка, шерсти, синтетики, деликатных тканей. Есть режимы экологичной, ручной и быстрой стирки. Предусмотрена полная защита от протечек воды и от детей, а также контроль уровня пены и дисбаланса. АСМ работает тихо: уровень шума при стирке/отжиме – 58/71 дБ.
Выбрать машину для дачи несложно: среди огромного многообразия моделей легко найти технику, соответствующую любым возможностям и потребностям. Многие активаторные СМ по своим характеристикам ничуть не уступают машинам барабанного типа, а по надежности даже превосходят их, так как имеют простое устройство.
Видео
Предлагаем посмотреть видеосюжет о достоинствах и недостатках полуавтоматической стиральной машины Renova WS-50PET.
Об авторе:
Егор ТараненкоИнженер-электронщик с многолетним опытом работы. Несколько лет занимался организацией ремонта бытовой техники. Рад поделиться с читателями своими знаниями в области эксплуатации и ремонта приборов. Обожает спортивную рыбалку, водный туризм и путешествия.
Нашли ошибку? Выделите текст мышкой и нажмите: 
Знаете ли вы, что:
Для борьбы с молью существуют специальные ловушки. В липкий слой, которым они покрыты, добавлены феромоны самок, привлекающие самцов. Прилипая к ловушке, они выбывают из процесса размножения, что ведет к уменьшению популяции моли.
Свежий лимон подходит не только для чая: очистите загрязнения с поверхности акриловой ванны, потерев половинкой разрезанного цитруса, или быстро вымойте микроволновку, поставив в нее емкость с водой и дольками лимона на 8-10 минут при максимальной мощности. Размягченную грязь останется просто вытереть губкой.
Перед тем как выводить различные пятна с одежды, нужно выяснить, насколько безопасен выбранный растворитель для самой ткани. Его наносят в небольшом количестве на малозаметный участок вещи со стороны изнанки на 5-10 минут. Если материал сохраняет свою структуру и цвет, можно переходить к пятнам.
Привычка «экономно» пользоваться стиральной машиной-автомат может привести к появлению в ней неприятного запаха. Стирки при температурах ниже 60 ℃ и короткие полоскания позволяют грибкам и бактериям с грязной одежды оставаться на внутренних поверхностях и активно размножаться.
Натяжные потолки из ПВХ-пленки способны выдерживать от 70 до 120 л воды на 1 м2 своей площади (в зависимости от размеров потолка, степени его натяжения и качества пленки). Так что можно не опасаться протечек от соседей сверху.
Нити из золота и серебра, которыми в старину вышивали одежду, называются канителью. Для их получения металлическую проволоку долго тянули клещами до состояния необходимой тонкости. Отсюда и пошло выражение «тянуть (разводить) канитель» – «заниматься долгой однообразной работой» или «затягивать выполнение дела».
Если на любимых вещах появились первые признаки вынашивания в виде неопрятных катышков, от них можно избавиться при помощи специальной машинки – шейвера. Он быстро и эффективно сбривает сбившиеся в комки волокна ткани и возвращает вещам достойный вид.
Удалить накипь и нагар с подошвы утюга проще всего поваренной солью. Насыпьте на бумагу толстый слой соли, нагрейте утюг до максимума и несколько раз, слегка придавливая, проведите утюгом по солевой подстилке.
В посудомоечной машине хорошо отмываются не только тарелки и чашки. В нее можно загрузить пластмассовые игрушки, стеклянные плафоны светильников и даже грязные овощи, например картошку, но только без применения моющих средств.
Стиральная машина для дачи без водопровода
Если вам нужна стиральная машина для дачи, выбирать модель стоит, исходя из обустройства вашего загородного участка. Самый простой случай, это когда у вас проведен водопровод, электричество, и есть канализация. Тогда вам можно смело покупать любую модель (СМА), подключать ее и пользоваться без проблем. В ситуации, когда отсутствует подача воды или нет канализационного слива, перед вами стоит выбор между типами стиралок:
- активаторный тип;
- полуавтоматическая стиральная машина;
- автоматическая машинка с баком.

Активаторный тип
Самый недорогой вариант стирального агрегата для дачи – это машинка активаторного типа. Подача заранее подогретой жидкости в бак производится вручную. Управляется устройство с помощью таймера, который отключает его после окончания установленного времени. Сливается вода в подходящую емкость, без использования помпы (сливного насоса). Для полоскания требуется слить жидкость, залить чистую, и снова запустить агрегат, используя таймер.
В некоторых моделях для отжима белья предусмотрена центрифуга. В противном случае все придется делать вручную или используя специальное приспособление, с двумя резиновыми валиками.

Полуавтоматическая стиральная машина
Немного облегчается процесс стирки при использовании полуавтомата. На рисунке для примера показаны два варианта машинки Славда – однобаковый и двухбаковый.
Перед простой активаторной машинкой, у полуавтоматов есть большое преимущество:
- некоторые модели можно подключить к водопроводу;
- существуют полуавтоматы с встроенным трубчатым электронагревателем (ТЭН) для подогрева жидкости;
- в стиральной машине такого типа уже можно выбирать режим стирки;
- активатор в них вращается в разные стороны;
- для отжима белья предусмотрена центрифуга;
- воду из агрегата откачивает помпа.
Недостатков хотя и стало меньше, все же они присутствуют: постоянное участие человека в процессе стирки необходимо (включение, переключение режимов, перекладывание белья из бака в бак, ручная подача воды, если нет канализации — воду приходится выносить вручную).

Автоматическая машинка с баком
АСМ с емкостью для воды могут работать независимо от водоснабжения. Процесс стирки начинается с наполнения резервуара жидкостью до необходимого уровня вручную или с применением шланга для полива, подсоединенного к насосу в скважине. Далее вы, как обычно, засыпаете моющее средство, выбираете нужную программу, и нажимаете кнопку “Старт”. После старта автомат начнет подавать воду из бака.
В дальнейшем работа машинки ничем не отличается от работы обычной СМА. В конце стирки необходимо позаботиться о том, куда будет сливаться вода. Это может быть специальная емкость, или подсоединенный поливной шланг, выведенный на улицу.
Резервуар для воды идет в комплекте с агрегатом. Есть варианты, когда емкость устанавливается возле агрегата.
Такой тип машинок имеет полноразмерный барабан, в который можно загружать большой объем белья. В узких моделях емкость для воды располагается сзади корпуса и становится менее заметной. Такая конструкция более компактна, но и объем стирки за один раз уменьшается. Баки могут быть изготовлены из пластика или нержавеющей стали. Второй вариант дороже, но и долговечнее.

Достоинства СМА с баком для воды
Стиральные машины с баком для дачи без водопровода имеют неоспоримые достоинства перед вышеописанными вариантами стиральной техники.
- Все устройства этого типа имеют усиленный вариант помпы (для компенсации отсутствующего давления), принудительно закачивающий жидкость в бак барабана.
- В большинстве, машинки автоматы с емкостью для жидкости универсальны, могут быть автономными (иметь емкости для подачи воды и слива) или подключены к центральному водоснабжению (насос автоматически должен снижать давление при нагнетании).
- Большие размеры резервуаров – от 50 до 100 литров, позволяют нечасто доливать воду.
- Некоторые модели имеют резервуары со встроенным насосом для заливки воды.
- Все новые модели оснащаются электронной системой для контроля использования жидкости, в целях экономии (некоторые производители добились показателя – 39 литров воды на стирку).
Подключение обычной СМА без водопровода
Как вариант, если у вас есть обычная стиральная машина автомат, ее также можно приспособить для дачи, даже если нет центрального водоснабжения. Чтобы пользоваться машинкой полноценно, вам потребуется приобрести баки для воды и слива. Это могут быть любые емкости, объемом не менее 50 литров. Чтобы СМА набирала жидкость и не выдавала на дисплее ошибку, должно быть минимальное давление поступающей жидкости – 1 бар. Добиться этого можно двумя методами:
- Емкость должна находиться на высоте около 10 метров, в этом случае давление будет — 1 бар.
- Для поднятия давления можно применить помпу.
Рекомендуется использовать точно такую же помпу, которая устанавливается в машинках для откачки воды. Приобрести ее можно в специализированных торговых точках, или в сервисных центрах.

Помпа устанавливается между впускным клапаном СМА и баком для жидкости. Для правильной работы всей конструкции необходима синхронная работа всех элементов (впускного клапана и насоса). Когда программа машинки дает сигнал, что необходима подача воды, на впускной клапан подается напряжение, и он открывается. Если насос подсоединить к контактам клапана, то он начнет работать с ним синхронно. Когда нужно набрать жидкость, клапан откроется, и насос начнет работу. Когда жидкости наберется достаточно, клапан закроется, и, соответственно, отключится питание на помпу.
Все соединения должны быть герметичны, а электрические контакты заизолированы. Помпа должна иметь такую же мощность (модель), как и в вашей стиралке, во избежание повреждения агрегата, из-за завышенного давления.
В итоге, становится понятно, что для дачи можно приспособить любой тип стиральных машин, и выбор ограничивается лишь вашими финансовыми возможностями.
Не каждое загородное жилище снабжено центральным водопроводом с постоянным давлением воды, что затрудняет использование стиральных машин — автомат, которым для работы необходим напор воды. Выходов из ситуации много: установка насосной станции с гидроаккумулятором или емкости с водой на большой высоте для поддержания давления воды, или же заливать ведрами воду в стиралку через лоток для порошка. У каждого способа свои плюсы и минусы, я же хочу предложить свой вариант доработки. Для него понадобятся:— насос «Малыш»,
— выпаянные из всякого хлама радиодетали,
— желание залезть внутрь стиралки и шурудить там паяльником.
Предисловие
Живу я в деревне, центрального водоснабжения у нас нет. Воду получаем из скважины, которая со временем запесочилась, и ее приходится отстаивать в бочках. Поэтому не получится использовать насосную станцию, которая будет гнать воду с песком в стиралку. Устанавливать бак на высоту довольно сложно, нужно все равно отстаивать воду в другой емкости, из которой придется заливать ее каким-то образом, трудно контролировать уровень воды и при снижении уровня воды давление будет ниже и не сможет пройти через впускные клапаны машинки. Оставалось только одно — заливать ведрами чистую воду прямо в отсек для порошка. Это тяжело, из ведра трудно попасть в небольшой лоток и вода начинает течь по корпусу стиралки, вероятно попадает внутрь корпуса, способствуя появлению ржавчины. К тому же процесс стирки лишается автоматизма, приходится стоять возле нее наготове, ловить момент, когда начинают жужжать впускные клапаны и в этот момент лить воду в нее.
И вот настала эпоха самоизоляции, появилось свободное время и я решил сделать процесс стирки полностью автоматическим.
Задача: бочка с чистой водой стоит на земле, на одном уровне со стиралкой. Напор воды легко создать дешевым вибрационным насосом типа «Малыша», находящимся в бочке. Но если насос будет работать в тот момент, когда клапан стиралки закрыт, то шланг выбьет, а услышать, когда клапан открыт и одновременно с ним включать/выключать насос также нереально. Значит, нужно сделать так, чтобы насос работал только в тот момент, когда открыт хотя бы один клапан стиралки.
Разработка автомата включения насоса
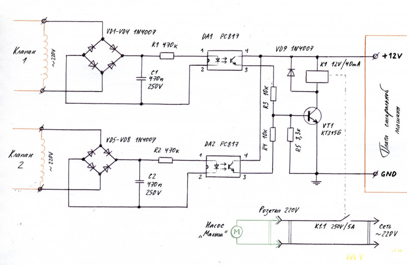
Итак, имеется стиральная машина LG WD-80150NU.
Это условная схема включения клапанов:

Впускной клапан стиральной машины по сути есть электромагнит, открывающий заслонку при подаче на него напряжения 220в. Управляющий сигнал с процессора стиралки через транзисторную сборку поступает на симистор, который открывается и включает электромагнит.

Казалось бы, очевидное решение — подключить насос параллельно электромагниту клапана. Но так как потребляемая мощность впускного клапана всего 30 Вт, управляющий симистор маленький, на ток 1 А. Можно подключить сливной насос от другой стиралки мощностью также 30 Вт и использовать его для закачки воды. Но его мощность будет слишком мала, чтобы забирать воду из емкости, стоящей на земле. Можно в таком случае использовать его как вспомогательный, но емкость с водой все равно должна стоять выше уровня стиральной машины. А если подключить насос «Малыш», потребляющий около 300 Вт, параллельно клапану, то симистор задымится и выйдет из строя, потянув за собой еще и транзисторную сборку, в чем я и убедился, попробовав сделать сначала именно так. Я был не знаком со схемотехникой стиральных машин и почему-то был уверен, что клапаны включаются с помощью реле.
Ремонт электронного модуля стиральной машины
Стало понятно, что нужно сделать что-то вроде транзисторного ключа, включающего насос с помощью реле. Логично управляющий сигнал снять с выхода проца и подать на базу транзистора. Но симистор управляется короткими импульсами, поэтому такой способ не подойдет, так как ключ будет включаться такими же импульсами. Возникла идея выпрямить напряжение 220 В, подающееся на клапан, и подать его на светодиод оптопары, которая открывала бы ключ в момент горения светодиода. А так как клапана два, нужно сделать так, чтобы ключ срабатывал и когда работает первый клапан (для предварительной стирки), и когда работает второй клапан (для основной стирки), и когда работают оба клапана одновременно (чтобы вода проходила через отсек для кондиционера во время полоскания). Была набросана вот такая схема.

Когда запускается стирка и переменное напряжение подается, к примеру, на клапан 1, оно выпрямляется диодным мостом VD1-VD4, и через резистор R1 поступает на светодиод оптопары DA1. Конденсатор С1 сглаживает пульсации светодиода. Открывается транзистор оптопары, и напряжение питания +12 В через резисторный делитель напряжения R3R5 поступает на базу транзистора VT1. Транзистор открывается, срабатывает реле К1 и своими контактами К1.1 включает насос, закачивающий воду в барабан. Когда стиралка решит, что воды в барабане достаточно, она выключит клапаны, светодиод оптопары погаснет, транзистор VT1 закроется и реле выключит насос.
Аналогично схема работает при срабатывании клапана 2, используется диодный мост VD5-VD8, оптопара DA2 и делитель R4R5. При работе двух клапанов одновременно открыты транзисторы в обеих оптопарах, и делитель напряжения формируется из резисторов R3 и R4, включенных параллельно, и R5.
Питание ключа +12В берется с платы стиральной машины. Еще в процессе ремонта я нашел на ней стабилизатор 7812 и подпаял к его выводам со стороны дорожек два провода.


Схема управления насосом была распаяна на двух небольших платах. Почему на двух платах? Просто далеко ехать в магазин радиодеталей за нормальным куском текстолита, а собрать хочется здесь и сейчас. Нашел дома два маленьких обрезка. На одном смонтировал транзисторный ключ с реле:


На другом — диодные мосты и сглаживающие кондеры. Сначала использовал электролитические 2,7 мкФ и 4,7 мкФ х 400В, но их емкость оказалась слишком большой, и после прекращения подачи напряжения с клапанов насос еще полсекунды работал, так как накопившийся заряд в конденсаторе проходил через светодиод оптопары. После первых испытаний заменил их на 470 нФ Х 250 В.

Подпаиваюсь к проводам, идущим к электромагнитам клапанов с платы стиралки, для подключения к диодным мостам:

И к сетевому фильтру для получения 220 В питания насоса (два белых провода). Они идут на плату с ключом и реле:

Две платы соединил проводками, между которыми были оптопары с резистором, спрятаные в термоусадке:

В итоге все выглядело как-то так:

Схема работает, насос включается одновременно с клапанами и выключается вместе с ними на любом режиме работы стиральной машины. Стал думать, где разместить эту конструкцию. Думал недолго. Взял мягкую пластиковую емкость из-под селедки и приклеил две платы в ней на клеевой пистолет, соединительные провода скрутил внутри. Саму емкость закрепил на один шуруп внутри стиралки с левой стороны.


Провод к розетке, к которой будет подключаться насос, протащил через естественное отверстие сзади машинки:

Стиральная машина-автомат для дачи готова.

Видео, демонстрирующее работу стиральной машины:
Несколько стирок схема отработала без нареканий, и я решил таким же образом доработать вторую стиральную машину, которая стоит в качестве резервной — Вятка-автомат 14.

Но не все так просто. В отличие от сравнительно современной LG, Вятка имеет механический командоаппарат, управляющий всеми ее узлами, в том числе клапанами забора воды. То есть 12 В для питания реле из машинки взять просто неоткуда.
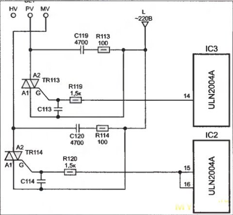
Схема Вятки


А еще у «Вятки» оказалось не два, а целых три электромагнитных клапана — по одному для каждого отсека для порошка.


Клапан для предварительной стирки не работал, причем дело скорее всего было в командоаппарате — на электромагнит не приходило 220В. Решил не возиться с командоаппаратом и подключиться к двум оставшимся клапанам, предварительной стиркой практически не пользуюсь.
Схема автомата включения насоса для «Вятки» выглядит так:

Отличие от схемы для стиралки с электронным модулем управления в наличии собственного блока питания, состоящего из понижающего трансформатора 220-12В и выпрямителя. Автомат подключается в сеть одновременно с машинкой. Добавил еще светодиоды — индикации включенного насоса и сети. В остальном схема работает так же, как и для LG.
Так как в «Вятке» не особо много свободного места, к тому же во время работы она довольно сильно трясется (особенно на отжиме), решено было сделать автомат в виде выносного устройства, подключающимся к клапанам проводами, выведенными через корпус стиралки. Это также позволит в случае замены стиральной машины не возиться с переносом автомата включения насоса в корпус новой, а просто подключиться через разъем к этому же автомату, припаяв провода со штекерами к новой стиралке.

Купил нормальный кусок текстолита для платы. Дорожки рисовал маркером, травил в перекиси с лимонной кислотой. Радиодетали так же выпаянные из всего, что подворачивалось под руки: из нерабочих плат от ЖК-телевизоров, из приемника «Альпинист», из всякого другого хлама. Реле — снято с нерабочей платы от другой стиралки. Трансформатор из универсального блока питания. Коннекторы для внешних подключений с нерабочей майн-платы от ЖК-телевизора. Сглаживающие конденсаторы С1 и С2 на 330 нФ / 250В (сначала один из них был на 100 нФ, на плате желтый поменьше, но его емкость оказалась мала, реле трещало с частотой сети, так как недостаточно сглаживались импульсы светодиода оптопары, после испытаний заменил его на 330 нФ).






В некоторых местах неправильно нарисовал дорожки, пришлось уже после травления подрезать и подпаивать проводки. Со стороны дорожек плату замазал толстым слоем ультрафиолетовой маски, будет как дополнительная защита от КЗ и влаги.

После долгих раздумий, что же использовать в качестве корпуса, в магазине на глаза попалась большая распаечная коробка. Она оказалась идеальным корпусом: с крепежом под плату внутри, из крепкого пластика, который легко сверлится и обрабатывается, плюс есть возможность повесить на стену.

Плату сделал еще до покупки коробки, поэтому габариты платы не совпали под расположение крепежных стоек в коробке.

Тяжелый трансформатор прижал металлической скобой, чтобы он не отклеился от платы.

В качестве разъемов для подключения к клапанам решил использовать RCA-разъемы из телевизора, они же «тюльпаны». Они более малогабаритные, чем сетевые розетки. Выпаял из платы от DVD-плеера 4 разъема -«мамы». Они соединены вместе и в центре есть отверстие под крепеж. Припаял к ним коннектор, который подключается к плате автомата.




Светодиоды разместил на небольшой плате от того же плеера, на которой уже был один светодиод и кнопка. Выпаял кнопку, на ее место поставил светодиод.

Плату разместил на верхней крышке распаечной коробки, приклеив ее на клеевой пистолет.


Розетку для подключения насоса и выключатель питания с сетевым шнуром разместил на боковой стенке коробки. Прикрутил их на металлическую основу, вырезанную из корпуса компьютерного БП, а уже эту основу прикрутил к коробке. Получилось не так аккуратно, как хотелось бы, так как опыта работы с металлом мало.

Розетка и шнур питания через коннекторы подключаются к плате.


Подключаем светодиоды на верхней крышке.

И устройство готово к использованию.
Осталось соединить автомат включения насоса со стиральной машиной. Взял RCA-кабель с штекерами-«папами», разобрал штекеры и заменил провод на сетевой. Возможно, в этом не было особой необходимости, ток, проходящий через светодиод оптопары, очень мал, но на всякий случай.


Другие концы проводов припаял к двум рабочим клапанам «Вятки». Желтые штекеры — к одному клапану, красные — к другому. Провод вывел сзади стиралки.


Корпус автомата прикрутил к балке навеса. Подключил стиралку к автомату «тюльпанами». Готово




Видео работы «Вятки» с устройством включения насоса:
Итоги
Возможно, это не самый простой способ переделки стиралки-автомат для дачи. В сети есть куча способов заставить работать стиральную машину с емкостью для воды, для меня данный вариант наиболее оптимален: не нужно устанавливать бак с водой на высоту, насос можно использовать для других целей, воткнув в обычную розетку (я еще и в душ набираю воду из этой емкости), сама стиральная машина требует минимум переделок (если устройство включения насоса будет выносным, как у «Вятки», то нужно будет всего лишь подпаяться к электромагнитам клапанов). Детали для схемы можно выпаять из разного хлама, в моем случае я потратился только на текстолит и корпус-распаечную коробку для второго проекта. Схема некритична к номиналам элементов, можно использовать почти любой npn транзистор, если нет трансформатора, то можно использовать готовый блок питания на 12 В или даже зарядку от телефона, но в таком случае нужно использовать реле на 5 В и, возможно, уменьшить номиналы резисторов R3-R5. Диоды для диодных мостов, подключаемых к клапанам, должны быть на обратное напряжение не менее 400В. Из критических недостатков — разве что очень громкий шум от вибрационного насоса.
автомат, мини, с отжимом, баком, подогревом
С наступлением дачного сезона городские жители массово выезжают на дачи, и многие остаются там на все лето. Комфортную жизнь в загородном доме невозможно представить без бытовых приборов, например, стиральной машины. Вряд ли кто-то будет спорить с тем, что такая техника необходима в условиях сельской местности. О том, как правильно выбрать стиральную машину для дачи, поговорим далее.
Стиральная машина – необходимая техника для сельской местности
Стиральная машина и условия проживания
Выбор стиральной машины для дачного дома в первую очередь будет зависеть от условий проживания. Многие современные дачи ничем не отличаются от обычной городской квартиры: электричество и вода подаются без перебоев, есть выход к канализации. В таком доме можно жить не только летом, но и зимой, а при наличии свободного места выбирать любой агрегат в зависимости от предпочтений и финансовых возможностей.
Гораздо сложнее подобрать стиральную машинку, если в населенном пункте часто случаются перебои с водой или центральный водопровод вовсе не предусмотрен. В таком случае можно установить специальный бак для воды и подключить автоматический агрегат к нему. Важным условием работы стиральной машины является достаточное давление воды, подающейся через заливной шланг. Решить проблему можно, разместив емкость выше уровня бака агрегата или подключив специальный насос. На практике вода свободно подается через шланг даже при минимальном давлении, которое возникает под весом жидкости.
Если вода для стирки будет подаваться напрямую из скважины с автоматической помпой, заранее проверьте давление – оно не должно быть избыточным.
Итак, для использования стиральной машины-автомат на даче нужен свободный доступ к воде, канализации и электроэнергии. Для случаев, когда нельзя обеспечить все указанные условия для работы, в продаже представлены альтернативные устройства для стирки: машинки активаторного типа с подогревом и отжимом, агрегаты с баком для воды, мини-приборы. Далее рассмотрим их более подробно.
Виды стиральных машин
Чтобы не ошибиться в выборе, нужно понимать, какие модели представлены на рынке. Различают два вида машинок: барабанного и активаторного типа. Девять из десяти покупателей выбирают барабанные стиральные машины за простоту использования и большой выбор режимов стирки. Агрегаты имеют горизонтально установленный барабан, который загружается бельем и вращается в заполненном водой баке. По мере перехода от одного этапа цикла к другому использованная вода заменяется чистой, нагреваясь до установленной программой температуры. Моющие средства попадают в бак из специальных отсеков, к которым подключен шланг заливной системы. После стирки и полоскания машинка отжимает белье, увеличивая до максимума обороты барабана. Участие человека в процессе стирки сведено к минимуму: достаточно загрузить одежду, добавить моющее средство, а по окончании цикла достать почти сухие вещи.
Главное преимущество машинок барабанного типа – все процессы стирки выполняются в одном барабане с минимальным участием человека
Барабанные машинки бывают с фронтальной и вертикальной загрузкой. Фронтальные модели достаточно громоздкие и могут занимать много места, зато их легче встроить под столешницу или поместить под раковину, сэкономив пространство. Приборы с вертикальной загрузкой часто более компактные, а при установке перед стиральной машинкой не нужно оставлять свободное место для открывания дверцы (одежда в таких агрегатах закладывается в бак через верхнюю крышку). Эти особенности следует учитывать перед покупкой.
Машинка барабанного типа с вертикальной загрузкой подойдет для малогабаритного помещения
Простейшие стиральные машины активаторного типа содержат вертикальный неподвижный бак, активатор и таймер. Подогретая вода заливается вручную или при помощи специального шланга. Внизу бака или в боковой его части есть диск (активатор) со специальными ребрами, которые вращают белье в воде вместе с моющим средством. Полоскание производится во внешней емкости, например, под краном, в тазике, в ванной и т. п. Такая стиральная машина не требует обязательного подключения к водопроводу и канализации.
Самые простые активаторные машинки не отжимают белье, эта опция предусмотрена только в устройствах со встроенной центрифугой. В таких приборах выстиранное мокрое белье необходимо перегружать в отдельный резервуар вручную и запускать процесс отжима дополнительно. Белье придется обязательно досушивать, лучше всего на открытом воздухе. Усовершенствованный вариант – активаторные машинки со встроенным ТЭНом, обеспечивающим подогрев воды. Это облегчает труд хозяйки и увеличивает качество стирки.
Основные достоинства активаторных машинок:
- независимость от водопровода и канализации;
- устойчивость к перебоям с электричеством;
- меньшая длительность стирки по сравнению с барабанными моделями;
- экономное расходование воды;
- возможность докладывать вещи в процессе стирки;
- загрузка белья через верхнюю крышку.
Мини стиральная машина с отжимом для дачи не занимает много места и выполняет все необходимые функции
Еще одно преимущество маленьких стиральных машин для дачи активаторного типа – стоимость, которая часто в 2 раза меньше, чем у самых простых барабанных моделей. Узнать больше о стиральных машинах данного типа вы можете из нашей статьи «Стиральная машина активаторного типа».
Отдельная категория мини стиральных машин для дачи – модели типа «Малютка». Они идеально подойдут для дачников с минимальными требованиями. Агрегаты этого типа напоминает небольшой бак, рассчитанный на пару килограмм вещей или несколько единиц одежды. Вода в них заливается вручную, слив находится снизу и закручивается пробкой; для работы машинки не нужны ни водопровод, ни канализация.
Техника идеально подходит для того, чтобы постирать один рабочий комплект, испачканный за трудовой день на даче. Это наиболее доступный и экономный вариант машинки, которую можно легко загрузить в автомобиль и на зиму забрать с собой в квартиру.
На фото – одна из моделей стиральных машин типа «Малютка»
Если дача без водопровода, но хочется приобрести автоматическую машинку с полным функционалом, нужно выбирать из стиральных машин со встроенным баком. Емкость обычно имеет объем 100 л и крепится к задней или боковой стенке агрегата. Набранной воды будет достаточно, чтобы совершить 1-2 стирки. Узнать больше о стиральных машинах данного типа вы можете из нашей статьи «Стиральная машина-автомат с баком для воды».
Бренд Gorenje предлагает несколько вариантов машинок с дополнительным резервуаром
Как выбрать стиральную машину для дачи правильно
Обычно при покупке стиральной машины для дачи потребители отдают предпочтение агрегатам со следующими характеристиками:
- низкой стоимостью;
- высоким классом экономичности;
- надежностью;
- наличием центра сервисного обслуживания вблизи населенного пункта.
Постарайтесь узнать в ближайшем сервисном центре, как часто к ним обращаются с неисправностями выбранной вами модели, – это позволит объективно оценить целесообразность покупки.
Помимо перечисленных характеристик параметры техники должны быть совместимы с исходными данными жилища – тогда удастся получить идеальный прибор для пользования.
При наличии бесперебойной подачи воды и электроснабжения выбирайте машинку-автомат со стандартным набором функций и высоким классом стирки – необходимым качеством для любого агрегата. Он обозначается буквами от A до G, где А соответствует наивысшему классу. Лучше не выбирать машинку ниже класса В. Конечно, приборы с классом стирки C и D справляются с пятнами лучше ручной стирки, но этого может оказаться недостаточно для дачного обихода.
Уезжая с дачи, вынимайте грязное или влажное белье из машинки, а дверцу люка открывайте для просушивания – так вы продлите срок службы агрегата.
Если в дачном домике есть бесперебойная подача воды и электроснабжение, можно не ограничивать себя в выборе и приобрести полногабаритную машинку-автомат
Немаловажный критерий выбора – энергоэффективность прибора. Самые высокие классы энергосбережения – А+, А++, А+++ – всегда увеличивают стоимость агрегатов, поэтому такие стиральные машины ощутимо дороже аналогичных моделей с низшим классом. Если на дачу вы хотите приобрести бюджетную технику, можно выбирать стиральную машину с классом В или С. Учитывая частоту использования прибора (всего несколько месяцев в году), вы в любом случае сэкономите как на его стоимости, так и на счетах за электричество.
Максимальная загрузка барабана определяется размером стиральной машины. На практике большинству владельцев загородных домов хватает компактной модели с загрузкой 3,5-4 кг.
Панели управления современных агрегатов отличаются функциональностью и могут выполнить все необходимые задачи. Не стоит выбирать технику с обширным функционалом – это позволит снизить зависимость от внезапных перепадов напряжения и уменьшения напора воды.
Еще один важный критерий выбора – бак стиральной машины. Он изготовляется из стали или пластмассы. Приборы со стальным баком имеют завышенную стоимость, а сам элемент может стать причиной увеличения уровня шума. Пластмассовый бак – более надежный и практичный, он не поддается коррозии и подавляет вибрации.
Стиральные машины с пластиковым баком более практичны в использовании
Достойным примером модели, которая соответствует всем приведенным характеристикам, можно считать Candy Aquamatic 1000 DF. Прибор с загрузкой барабана 3,5 кг, классом стирки А и функцией оптимизации потребления ресурсов позволит выполнять стирку качественно и экономно.
Если в условиях дачи есть проблемы с подачей воды и электроэнергии, выбирайте устройство активаторного типа. Такие приборы требуют от пользователя непосредственного участия в процессе стирки, начиная от самостоятельного залива воды и заканчивая перекладыванием белья из одной емкости в другую. Зато они надежны, мобильны и экономичны. При выборе агрегата стоит обратить внимание на наличие ТЭНа, шланга для подключения к водопроводной сети и центрифуги для отжима.
В данной категории придется выбирать из полноразмерных агрегатов (высотой 75-80 см) и малогабаритных, устроенных по типу хорошо известной «Малютки». При этом активаторные устройства меньше по размеру, чем барабанные, при одинаковом показателе загрузки белья. Модели Saturn ST-WK7601, Mirta WM 9135, Liberton LWM-61 – это недорогие стиральные машины, которые пользователи часто выбирают для сельской местности.
Чтобы избежать неожиданностей, перед покупкой техники не забудьте прочитать отзывы покупателей. Надеемся, что наша статья поможет вам сделать правильный выбор при покупке стиральной машины для дачи.
Видео
Предлагаем посмотреть видеосюжет об устройстве и эксплуатации полуавтоматической стиральной машины.
Об авторе:

Елена Янченко
Окончила Институт туризма ФПУ по специальности «Менеджер», очень любит путешествовать и общаться с людьми. Интересуется психологией, увлекается танцами, изучает английский язык. За пять лет декретного отпуска досконально освоила ведение домашнего хозяйства, не забывая о собственном развитии. Умело орудует словом, может поддержать разговор на любую тему благодаря интересу к разным сферам жизни.
Нашли ошибку? Выделите её и нажмите кнопки:
Ctrl + Enter Оцените статью: Интересно!Существует стиральная машина «для холостяков». Белье, постиранное в таком агрегате, совсем не нужно гладить! Все дело в том, что устройство не имеет барабана: часть вещей можно разместить внутри контейнера прямо на вешалках (например, пиджаки и рубашки), а вещи поменьше (допустим, белье и носки) – на специальных полочках.
Стиральные машины имеют отношение к возникновению выражения «отмывать деньги». В 30-е годы XX века американские гангстеры использовали сеть прачечных в качестве прикрытия своей нелегальной деятельности. Выдавая доходы от преступной деятельности за выручку, полученную от чистки одежды, они превращали «грязные» деньги в «чистые».
Для стирки небольших вещей в дороге или гостинице удобно использовать обычный полиэтиленовый пакет. Носки или колготки разминают внутри завязанного пакета вместе с водой и небольшим количеством моющего средства. Такой способ позволяет предварительно замочить вещи и выполнить стирку, не повредив ткань и не потратив много порошка и воды.
Первая официально запатентованная стиральная машина была изготовлена из дерева и представляла собой ящик с рамой, наполненный до половины деревянными шариками. Внутрь загружали белье для стирки, моющее средство и при помощи рычага передвигали раму, которая, в свою очередь, заставляла двигаться шарики и перетирать белье.
Стиральные машины, оснащенные функциями «Без глажения» или «Легкая глажка», могут стирать белье и при этом практически не мять его. Достигается такой эффект за счет особого подхода к отжиму – он выполняется на низких оборотах, с большими паузами, причем в баке сохраняется небольшое количество воды.
В XIX веке на стирку дамских туалетов уходила масса времени. Платья предварительно распарывали, а затем стирали и сушили каждую часть отдельно, чтобы ткань не деформировалась. После стирки одежду сшивали заново.
Выражение «мыльная опера» («мыло») возникло не случайно. Самые первые сериалы и шоу, аудиторию которых составляли женщины, транслировались по телевидению в то время, когда домохозяйки выполняли уборку, глажку и стирку. К тому же для привлечения зрительниц к экранам в эфире часто прокручивали рекламные ролики моющих средств: мыла и порошков.
Истории известен факт, когда котенок попал в барабан стиральной машины и, пройдя полный цикл стирки на программе «Шерстяные вещи», выбрался из агрегата целым и невредимым. Единственной неприятностью для домашнего питомца стала аллергия на стиральный порошок.
Существуют самые разные шарики, которые используются в стиральной машине. Антистатические не дадут ткани прилипать к телу после стирки, шарики со специальными петельками «причешут» ворсинки и предотвратят появление катышков, а силиконовые с пупырышками не дадут сваляться пуху при стирке верхней одежды.
Желание отдохнуть от городской суеты и отправиться на дачу сегодня возникает у каждого человека. Однако не все готовы променять блага цивилизации на деревенские стереотипы жизни. При отсутствии электричества можно использовать свечи или керосиновые лампы, если нет подключения к центральному отоплению, на помощь придет печь или буржуйка. А вот отсутствие централизованного водоснабжения заменить какими-либо аналогами невозможно. Конечно, можно взять с собой несколько канистр чистой воды для гигиенических процедур, но вот постирать грязное белье не получится.
Как известно, в стиральную машину вода поступает автоматически, ее забор производится из централизованной трубы. Однако не все дома дачных массивов могут похвастаться таким преимуществом. Для подобных ситуаций производители бытовой техники создали уникальные стиральные машины, способные качественно выстирать белье без больших затрат воды.
Описание
Стиральные машины, предназначенные для дачного использования, практически не отличаются от привычных моделей автомат. Им также нужна бережная эксплуатация, подключение к электросети и возможность сливать отработанную воду. Пользоваться стиральной машиной со стационарным подключением к водоснабжению гораздо проще. А вот при его отсутствии придется приобрести специальную машинку с мобильным выводом воды.
Стиральные конструкции, разработанные для загородных домиков, должны соответствовать некоторым критериям.
- Компактные размеры.
- Благодаря маленьким габаритам устройство можно перевозить с дачи домой и обратно.
- Невысокая мощность.
- В дачных массивах очень часто происходят скачки напряжения, но благодаря низкой мощности мотор даже не замечает подобных сбоев.
- Небольшой расход воды.
- Этот показатель крайне важен, если в выбранную стиральную конструкцию приходится наливать воду вручную.
- Низкий уровень энергопотребления.
Чем ниже расход электричества, тем меньше приходится платить за коммунальные услуги.
Виды
Современные модели стиральных машин, предназначенные для установки на даче, разделяются на несколько отдельных групп. Каждая из разновидностей обладает рядом неоспоримых преимуществ и возможных недостатков. Однако для одних пользователей минусы могут оказаться незначительными, а для других, наоборот, будут весовым преимуществом. Все зависит от конструкции стиральных изделий, их функциональных характеристик и способов подключения. Благодаря подробным знаниям каждый сможет выбрать наиболее подходящую мобильную модель.
С активатором
Данные модели пользовались широким спросом во времена СССР. Модели старого образца с активатором отличались наличием большого цилиндрического корпуса. Подобные аналоги выпускаются даже сегодня, например, шедевр типа «Ока», который оснащен функцией ручного отжима.
Современные портативные модели дачных вариантов стиральных машин с активатором внешне выглядят иначе, чем привычные конструкции автомат. Однако в любой подобной модели обязательно присутствует несколько важных деталей:
- бак, сделанный из металлического или пластикового материала;
- небольшой, но довольно мощный электромотор с наличием активатора;
- встроенный таймер включения и выключения двигателя стиральной машины.
Для многих фраза «стиральная машина с активатором» остается непонятной даже после приобретения конструкции этого типа. Но на самом деле ничего сложного в такой системе нет. Активатор – это диск с лопастями, напоминающий основу вентилятора. При его вращении вода с порошком и белье, загруженное в бак, начинают крутиться. По такой схеме и происходит стирка. Для полоскания постиранного белья требуется слить отработанную жидкость, залить чистую воду и снова включить активатор.
Большинство дачных моделей стиральных машин с активатором имеют ряд неоспоримых преимуществ, которые обязан знать каждый владелец.
- Нет необходимости делать стационарный водопровод на даче ради стирки. Горячая вода заливается в бак ручным способом. Однако в некоторых моделях присутствует нагреватель воды, что значительно упрощает работу человека.
- Мини-машинка с активатором значительно экономит воду. Одно заполнение бака позволяет провести несколько стирок. Например, сначала выстирывается светлая одежда, а после темная.
- Нет необходимости покупать специальный порошок. В подобных моделях можно использовать даже порошковые составы для ручной стирки.
- Данная техника отличается механической основой системы, высоким уровнем качества и надежности, благодаря чему способна прослужить своим владельцам не один десяток лет.
- Стиральная машина с активатором имеет маленькие размеры, что позволяет с легкостью переносить ее с места на место.
Модели полуавтоматического типа имеют низкую стоимость, нежели автоматические стиральные машины с барабаном.
Помимо достоинств, конструкции с активатором имеют небольшой ряд недостатков:
- воду приходится заливать ручным способом;
- в процессе стирки владельцу агрегата необходимо следить за его работой – вовремя перекладывать белье для последующего полоскания и отжима.
Основываясь на многочисленных отзывах довольных владельцев, можно смело утверждать, что переносные машинки с активатором являются отличным решением для дачи и летних домиков.
Полуавтоматическая
Многие дачники и любители летних домиков по достоинству оценили полуавтоматические стиральные машины. В конструкции данных моделей центрифуга находится в отдельном отсеке. Она отвечает за качественное полоскание и отжим белья. Автономная система отлично справляется с откачиванием воды посредством встроенной помпы. Несмотря на большие размеры дачных моделей стиральных машин-полуавтомат, управлять ими очень легко и удобно.
Большинство современных полуавтоматических стиральных машин оснащены функцией подогрева, что весьма удобно при стирке большого количества белья.
Автоматическая
На рынке автоматические модели стиральных машин для дачи встречаются крайне редко. Ведь их производством занимается только одна компания – Gorenje. Но несмотря на отсутствие конкуренции, бренд разрабатывает только лучшие конструкции, наделяя каждую новую модель интересным и необходимым функционалом.
Конструкция представляемых моделей оснащена баком для воды, благодаря чему может работать в домах с отсутствующим водопроводом. Такие стиральные машины также можно использовать на дачах, где есть подключение к водопроводу, но напор воды очень мал. Вода может заливаться в бак, прикрепленный к задней стенке корпуса стиральной машины ручным способом или при подключении к скважине.
Обзор моделей
Благодаря множеству отзывов довольных владельцев дачных стиральных машин удалось составить рейтинг качественных и надежных конструкций каждого отдельного вида. Для начала предлагаем познакомиться с тройкой лучших моделей с активатором.
«Принцесса СМ-1»
Данная стиральная машина отличается небольшими размерами и минимальной вместительностью бака, рассчитанного на 1 кг белья. Масса самого устройства составляет 5 кг. Удобный и прочный корпус позволяет переносить изделие по дому с места на место и даже перевозить конструкцию с дачи домой. В системе присутствует только один режим стирки с реверсивным вращением. Заполнение и слив воды происходят при помощи специального шланга. В конструкции присутствует возможность подключения горячей и холодной воды.
Максимальное время стирки составляет 15 минут.
«Фея См–2»
Миниатюрная стиральная машина способна за 1 прием выстирать 2 кг грязного белья. Масса изделия составляет 14 кг. Вертикальная загрузка конструкции очень удобна при эксплуатации. Вот только функция отжима отсутствует, так что владельцу приходится самостоятельно доделывать работу стиральной машины. Подогрев воды отсутствует.
«Белоснежка XPB 30-2000S»
Несмотря на маленькие габариты, конструкция данной модели легко вмещает в себе 3 кг грязного белья. Максимальная вместимость бака составляет 30 литров. Вес изделия равен 6,5 кг, благодаря чему каждый может перенести машинку в другую комнату. В системе присутствует всего один режим работы, длительность которого составляет 6 минут.
Среди дачных стиральных машин типа полуавтомат широким спросом пользуются несколько моделей. Они не отличаются наличием большого функционала, однако легко отстирывают даже трудновыводимые пятна.
«Фея СМПА-2003»
Миниатюрные размеры и небольшой вес данной модели позволяют перевозить конструкцию на дачу и обратно без всяких проблем. Высокий уровень прочности изделия не дает внутреннему механизму разболтаться при транспортировке. Вместительность бака и центрифуги рассчитана на 2 кг белья. Мощность вращения центрифуги составляет 1300 оборотов в минуту. В бак можно залить максимум 18 литров воды. Система оснащена одним режимом стирки с временным показателем 15 минут. Температура воды при стирке не должна превышать 50 градусов.
«Белоснежка ХРВ45-968 S»
Габариты данного устройства не отличаются большими размерами. Зато глубина бака позволяет простирать за 1 раз 4,5 кг одежды. Мощность центрифуги составляет 1500 оборотов в минуту, чего вполне достаточно для столь миниатюрной дачной модели. Транспортировать изделие довольно сложно, так как его вес составляет 24 кг. Время стирки составляет 15 минут.
Renova WS-50PET
Данная модель дачной стиральной машины имеет средние размеры. Вес конструкции составляет 17 кг. За 1 заход можно постирать 5 кг белья. Бак рассчитан на 45 литров воды. Мощность центрифуги 1350 оборотов в минуту.
Данная модель наделена несколькими программами стирки, а именно стандартной и деликатной.
Автоматические стиральные машины пользуются огромным спросом среди дачников. Такие конструкции в полной мере смогут заменить привычные стационарные «стиралки».
Gorenje W64Z02/SRIV
Данная модель отличается средними размерами и узкой формой. В задней части конструкции присутствует бак для воды объемом 65 литров. Этого количества воды вполне достаточно, чтобы провести 1 стирку. В барабан данной модели получится загрузить 6 кг белья.
В системе заложено 15 различных режимов стирки, среди которых особой любовью владельцев пользуются «суперчерная» и «ультрабелая» программы. В числе дополнительных функций присутствуют прямой впрыск, предварительная, быстрая, ночная и экспресс-стирка Но самое привлекательное, что описываемая модель стиральной машины оснащена защитой от детей..
Gorenje W72ZY2/R
Агрегат приличных размеров, способный постирать за 1 раз сразу 7 кг белья. Изделие можно поставить под лестницей или встроить в столешницу. В большинстве случаев эту модель устанавливают на стационарной основе.
В конструкции представляемой стиральной машины присутствует резервуар объемом в 100 литров. Система оснащена 18 программами. Однако некоторые из них требуют использования большого количества воды.
Gorenje W72ZX1/R+PS PL95
Благодаря компактным размерам данная стиральная конструкция удачно размещается в кухонной столешнице. Дисплей на рабочей панели устройства отсутствует. Переключать программы помогает переключатель. А активированные функции отображаются световыми индикаторами. Среди множества запрограммированных режимов и функций стирки большой популярностью пользуются экологичная, ручная и быстрая.
Особенности выбора и эксплуатации
Выбирать стиральную машину для дачи – работа не простая. Необходимо учитывать особенности самого дома и индивидуальных предпочтений потенциального владельца.
Многие дачники при покупке устройства ориентируются на несколько критериев:
- низкая стоимость;
- низкий уровень энергопотребления;
- надежность и прочность;
- простота обслуживания.
После приобретения техники важно ознакомиться с инструкцией по ее эксплуатации.
В первую очередь необходимо правильно поставить машинку. Поверхность должна быть гладкой и ровной. После нужно рассмотреть способы подключения и провести первичную стирку без белья. Если первичный запуск прошел успешно, можно приступать к обычной стирке одежды. Только необходимо внимательно прочесть инструкцию, ведь в одних моделях вода заливается прямо в бак, другие оснащены дополнительной емкостью для нее. Также необходимо ознакомиться с особенностями слива вашей новой техники.
Пытаетесь постирать одежду, но стиральная машина не мешает и не стирает ? Если ваша стиральная машина наполняется водой, но затем останавливает , вот лучший совет, чтобы исправить это быстро. Если у вас есть шайба с верхней загрузкой, САМЫЕ вероятные неисправности — это ПЕРЕКЛЮЧАТЕЛЬ КРЫШКИ. Прежде всего убедитесь, что у вас закрыта крышка. Машина не будет работать, если крышка открыта. Это функция безопасности, поэтому машина не будет мешать, когда крышка находится в открытом положении.Часто мы можем спешить и забывать закрыть крышку. Если крышка закрыта, а машина только наполнилась водой и остановилась, читайте дальше. (Если ваша стиральная машина НЕ ОТЖИМАЕТ СЛИВ, щелкните здесь.)

Ваша стиральная машина с верхней загрузкой имеет встроенную систему безопасности, которая не даст ей взбалтываться или стираться при открытой крышке. Если переключатель крышки в вашей стиральной машине выходит из строя, стиральная машина будет думать, что крышка находится в открытом положении .Это заставит машину ничего не делать после того, как она наполнится водой. Если переключатель крышки неисправен, открытая или закрытая крышка не имеет значения. Если стиральная машина подключена к электросети, залита водой, затем останавливается, не издает шума, то переключатель крышки, скорее всего, требует замены.
Лучшее, что можно сделать на этом этапе, — получить марку и номер модели вашей стиральной машины и ввести их в Google . Напишите после него слова “lid switch” и найдите нужную деталь для своей машины в Интернете.Закажите его на следующий день и установите с помощью прилагаемых инструкций. Если это не помогло вам исправить вашу стиральную машину, значит, неисправна другая деталь. Увидеть ниже.
ВИДЕО: Устранение неполадок, почему ваша стиральная машина не перемешивает
Наиболее вероятно, что в этом случае выйдет из строя выключатель крышки. Однако, скорее всего, это только и может быть неисправна другая деталь. Вот краткий список ВСЕХ деталей вашей стиральной машины с верхней загрузкой, которые могли выйти из строя (и вызвали вашу конкретную проблему) в алфавитном порядке…
- Селекторный переключатель циклов — Селекторный переключатель циклов управляет скоростью двигателя и, если он выходит из строя, может остановить двигатель.
- Приводной ремень — Если ремень упал или изношен, трансмиссия не будет вращаться, и машина не будет двигаться. Машина будет издавать гудящий звук, поскольку двигатель будет работать.
- Приводной двигатель — Этот двигатель вращает мешалку и барабан для стирки вашей одежды. Если он испортится, машина не будет волноваться.
- Выключатель крышки — Выключатель крышки делает так, что если крышка открыта, машина не будет работать. Плохой переключатель крышки сделает невозможным подачу питания на приводной двигатель.
- Таймер — Таймер подает питание на вращение двигателя. Если таймер неисправен, двигатель не вращается, следовательно, стиральная машина не перемешивается.
- Реле уровня воды — Реле уровня воды (также известное как реле давления) контролирует уровень воды. В случае неисправности двигатель может не получать питание.
Это наиболее вероятные детали, которые могли выйти из строя из-за проблемы, которую мы объяснили выше. Соблюдайте меры предосторожности при проведении любого технического обслуживания стиральной машины.
Не все стиральные машины с верхней загрузкой работают одинаково. У некоторых есть разные части и рабочие функции. В этом руководстве показан самый простой и общий метод крепления большинства шайб с верхней загрузкой.
Пожалуйста, поделитесь нашими проектами помощи по ремонту DIY:
ALLEN VETTER — DIY Repair Assistant
Аллен — специалист по обслуживанию дома / бытовой техники и автор / создатель этого веб-сайта. Он имеет 33-летний опыт устранения неисправностей и ремонта всех видов техники.Связаться здесьЕще «Сделай сам» Советы, хитрости, идеи, ремонт «Сделай сам»:
,
Почему моя стиральная машина гудит?

С нашим занятым образом жизни и едва достаточным временем, чтобы делать то, что нам нужно, не говоря уже о том, чтобы делать, почти последнее, с чем вы хотите иметь дело, это хлопотная стиральная машина. Помимо невозможности стирки, вам также придется беспокоиться о том, чтобы найти уважаемого инженера, назначить удобное время и оплатить все расходы, включая плату за вызов и оплату труда.
Не отчаивайся; если проблема несерьезная, вы можете решить ее самостоятельно.Например, одной из наиболее распространенных проблем, влияющих на стиральные машины, является гудящий шум. Ознакомьтесь с нашими советами по устранению неполадок, и вы сможете решить проблему самостоятельно. Тем не менее, не забывайте делать что-либо, что нарушит гарантию.
Нужна страховка бытовой техники? — Чехол для всей вашей бытовой техники Нажмите здесь, чтобы узнать цену!Проблемы с гудением
- Сливной шланг: Если стиральная машина работает правильно, но при сливе издает жужжащий звук, возможно, проблема со сливным шлангом.Замена дренажного шланга может решить вашу проблему, но если шланг в порядке, и по-прежнему гудит, это может означать, что с подачей воды что-то не так.
- Водоснабжение: Если стиральные машины не впитывают воду и издают необычный гудящий звук, возможно, вода не течет. Проверьте, правильно ли подается вода в стиральную машину. Сначала проверьте, что краны на самом деле включены. Затем отключите стиральную машину и закройте краны, подающие в нее воду.Отвинтите заливные шланги от водяного клапана. Держите шланг над ковшом и откройте краны, чтобы проверить, поступает ли через шланг достаточное количество воды.
Если расход воды достаточный, проверьте, нет ли засора в фильтре водяного клапана. Хотя эта ошибка встречается редко, она может возникнуть. Аккуратно снимите фильтр водяного клапана с помощью плоскогубцев и очистите фильтр. Будьте осторожны, так как большинство фильтров сделаны из хрупкого пластика и могут легко сломаться.
Если поток воды медленный или нет воды, проходящей через шланг, то, скорее всего, неисправна сантехника.В холодную погоду трубы могут замерзнуть, особенно если стиральная машина находится в гараже. - Угольные щетки в двигателе: Если вы включаете машину, и она издает гудящий звук, как будто он работает, но барабан не вращается, тогда наиболее распространенным объяснением являются изношенные угольные щетки в двигателе. Щетки (расположенные с обеих сторон мотора) стоят недорого. Если они не изношены, то, скорее всего, неисправен сам двигатель или печатная плата.
- Приводной двигатель: Если стиральная машина не сливает воду, не вращается и не перемешивает, а просто издает жужжащий звук, сопровождаемый легким запахом электрического горения, то вы, вероятно, имеете дело с неисправным приводным двигателем. На этом этапе вам придется позвонить в справочную службу по обслуживанию клиентов производителя для дальнейшей помощи.
- Двигатель омывателя: Если двигатель омывателя перегорел, вы можете услышать гул или жужжание и, возможно, почувствуете запах гари. Сгоревший мотор омывателя можно заменить, но зачастую более выгодно просто купить новую стиральную машину, потому что мотор обычно предшествует другим деталям, отдавая призрак.Вы можете просто войти в цикл ремонта и замены деталей, что увеличивает расходы.
- Насос стиральной машины: Слабый гудящий шум может быть вызван застрявшим насосом, пытающимся вращаться. Наиболее распространенным объяснением того, что насос не вращается, является небольшая одежда, застрявшая в насосе. Нет другого способа решить эту проблему, кроме как разобрать машину, чтобы вы могли удалить застрявший предмет. Проблема также может быть связана с отказом подшипника, и в этом случае необходимо заменить насос.Для проведения профессионального ремонта лучше всего вызвать техника.
- Муфта двигателя: Также может быть, что муфта двигателя сломалась, особенно если гудящий звук кажется вибрирующим. В этом случае вам придется разобрать машину. Если вы чувствуете себя смелым и не боитесь аннулировать свою гарантию, вы можете обратиться в Google, чтобы узнать, как разобрать вашу конкретную марку и модель. Вы также можете проверить YouTube на видео уроки. Обычно в Интернете вы можете найти различные необходимые вам детали омывателя, поэтому все, что вам нужно, — это свободный день и помощник, который поможет вам приготовить кофе, чтобы починить самоделки.
- Блок привода омывателя: Если блок привода омывателя ослаблен или изношен, его необходимо заменить. Эта ссылка приведет вас к наиболее известным брендам, где вы найдете пошаговые инструкции по ремонту или замене блока дисков на вашей стиральной машине. Если вашей марки нет в списке, просто выполните поиск на YouTube, и он обязательно найдется для вашей конкретной марки. Еще раз, вы не должны пытаться сделать это, если у вас нет успешных опытов DIY под вашим поясом и если вы не хотите аннулировать свою гарантию.
Как правильно загрузить стиральную машину
Правильная загрузка стиральной машины может дать вам гораздо лучшие результаты стирки, не говоря уже о том, что она также поможет вам сократить количество отходов.
Итак, как вы можете быть уверены, что всегда правильно загружаете стиральную машину?
Первый шаг в машинной стирке — это сортировка. Белую, темную, светлую одежду и деликатесы следует отделять и стирать отдельно. Для больших загрузок сортируйте по оттенку цвета.Вам также следует проверить их этикетки по уходу за тканью, чтобы убедиться, что они не требуют особого обращения.
Еще один совет: проверьте все карманы, чтобы убедиться, что в барабан не попали салфетки, жвачка, монеты или что-либо еще.
Полная загрузка
Стоит подождать, пока у вас будет полная загрузка одежды, которую нужно постирать. Если вы не заправляете машину, вы просто теряете электричество и воду. Если можете, подождите, пока сможете стирать с полной загрузкой. В противном случае воспользуйтесь настройкой половинной загрузки машины, если она есть.
С другой стороны, если вы перегрузите стиральную машину, вы легко можете получить грязную одежду. Большое белье впитает всю воду, не оставляя места для растворения моющего средства, что может привести к появлению ужасных следов моющего средства на одежде. Хуже того, вы можете даже повредить машину во время стирки одежды, не говоря уже о том, что в ней также могут остаться остатки моющего средства. Слишком частая перегрузка стиральной машины может привести к ее повреждению, поэтому ваши вещи будут пахнуть хуже, чем когда вы их кладете.
Но как узнать, перегрузили ли вы машину? Самый простой способ узнать это — использовать прием с одной ладонью. Положив руку в барабан машины, вы увидите, сколько места осталось. Идеальная загрузка — это когда в барабан больше ничего не помещается, только руки и белье. Если вы не можете поместить руку в барабан, значит, ваш груз слишком велик.
Но это не единственный способ перегрузки. Барабаны стиральных машин также имеют ограничение по весу. Как правило, средняя стиральная машина вмещает 5 кг, хотя существуют и машины большей вместимости.Таким образом, с барабаном большего размера вы можете выполнить больше стирки за один раз, сократив расходы на большее количество стирок, а также время, которое на это требуется. Однако все не так просто: чем больше грязная одежда в барабане, тем больше грязи, поэтому вам придется использовать больше стирального порошка при стирке. Как всегда, на всякий случай сверьтесь с инструкциями к стиральной машине.
Дозируйте правильно
Во время загрузки машины также важно правильно дозировать.Неважно, правильно ли вы загрузили белье, если вы добавили слишком много или слишком мало моющего средства.
Самая простая доза — ликвитабы: просто бросьте одну капсулу для стирки Ariel All-in-1 PODS в барабан перед тем, как добавить одежду. Жидкость можно отмерить, и она попадает либо в барабан, либо в ящик дозатора. Тем временем порошок попадает в дозатор.
Важно убедиться, что вы получаете количество моющего средства, подходящее для вашей стирки, поэтому обратите внимание на инструкции по дозировке моющего средства.Если вы работаете с половинной загрузкой, используйте меньше моющего средства, а также примите во внимание жесткость вашей воды и степень загрязнения вашей одежды.
Когда вы загружаете одежду, вы должны иметь возможность поместить одну руку в верхнюю часть барабана. Если не можете, возьмите что-нибудь. Если места слишком много, добавьте что-нибудь еще или подумайте о том, чтобы дождаться полной стирки.
Уменьшите значение
Наконец, вы можете выбрать цикл стирки. Лучше выбрать более низкую температуру, так как современные моющие средства, такие как Ariel Wash Gel Original, по-прежнему дают отличные результаты удаления пятен даже при стирке при 15 градусах, поэтому поверните регулятор температуры вниз.А если стираете из деликатных тканей, постарайтесь не волновать одежду. Удачной стирки!
- Товары
- Клиенты
- Случаи использования
- Переполнение стека Публичные вопросы и ответы
- Команды Частные вопросы и ответы для вашей команды
- предприятие Частные вопросы и ответы для вашего предприятия
- работы Программирование и связанные с ним технические возможности карьерного роста
- Талант Нанимать технический талант
- реклама Связаться с разработчиками по всему миру
